5.3 Hibernate

5.3.1 Definición

 

5.3.2 Utilización de Hibernate

5.3.2.1 Funcionamiento

 

5.3.2.2 Ejemplos

Para los siguientes ejemplos se requiere:

 

Estructura de los directorios de hibernate

Estructura de los directorios ejemplo

 

Ejemplo de Almacenamiento y Recuperación de un objeto

El ejemplo consiste en crear un objeto que tenga las características de un Track (canción), poder manipularlo en una aplicación, almacenarlo de manera persistente y poder recuperarlo posteriormente.

 

Archivo build.xml para generar los códigos, compilar, generar los esquemas.

   1:<?xml version="1.0"?>
   2:<project name="Harnessing Hibernate: The Developer's Notebook"
   3:         default="db" basedir=".">
   4:
   5:  <!-- Set up properties containing important project directories -->
   6:  <property name="source.root" value="src"/>
   7:  <property name="class.root" value="classes"/>
   8:  <property name="lib.dir" value="lib"/>
   9:  <property name="data.dir" value="data"/>
  10:
  11:  <!-- Set up the class path for compilation and execution -->
  12:  <path id="project.class.path">
  13:      <!-- Include our own classes, of course -->
  14:      <pathelement location="${class.root}" />
  15:      <!-- Include jars in the project library directory -->
  16:      <fileset dir="${lib.dir}">
  17:        <include name="*.jar"/>
  18:      </fileset>
  19:  </path>
  20:
  21:  <target name="db" description="Runs HSQLDB database management UI
  22:against the database file--use when application is not running">
  23:      <java classname="org.hsqldb.util.DatabaseManager"
  24:            fork="yes">
  25:         <classpath refid="project.class.path"/>
  26:         <arg value="-driver"/>
  27:         <arg value="org.hsqldb.jdbcDriver"/>
  28:         <arg value="-url"/>
  29:         <arg value="jdbc:hsqldb:${data.dir}/music"/>
  30:         <arg value="-user"/>
  31:         <arg value="sa"/>
  32:      </java>
  33:  </target>
  34:
  35:  <!-- Teach Ant how to use Hibernate's code generation tool -->
  36:  <taskdef name="hbm2java"
  37:           classname="net.sf.hibernate.tool.hbm2java.Hbm2JavaTask"
  38:           classpathref="project.class.path"/>
  39:
  40:  <!-- Generate the java code for all mapping files in our source tree -->
  41:  <target name="codegen" depends="prepare"
  42:          description="Generate Java source from the O/R mapping files">
  43:    <hbm2java output="${source.root}">
  44:      <fileset dir="${source.root}">
  45:        <include name="**/*.hbm.xml"/>
  46:      </fileset>
  47:    </hbm2java>
  48:  </target>
  49:
  50:  <!-- Create our runtime subdirectories and copy resources into them -->
  51:  <target name="prepare" description="Sets up build structures">
  52:    <mkdir dir="${class.root}"/>
  53:
  54:    <!-- Copy our property files and O/R mappings for use at runtime -->
  55:    <copy todir="${class.root}" >
  56:      <fileset dir="${source.root}" >
  57:        <include name="**/*.properties"/>
  58:        <include name="**/*.hbm.xml"/>
  59:      </fileset>
  60:    </copy>
  61:  </target>
  62:
  63:  <!-- Compile the java source of the project -->
  64:  <target name="compile" depends="prepare"
  65:          description="Compiles all Java classes">
  66:    <javac srcdir="${source.root}"
  67:           destdir="${class.root}"
  68:           debug="on"
  69:           optimize="off"
  70:           deprecation="on">
  71:      <classpath refid="project.class.path"/>
  72:    </javac>
  73:  </target>
  74:
  75:  <!-- Generate the schemas for all mapping files in our class tree -->
  76:  <target name="schema" depends="compile"
  77:          description="Generate DB schema from the O/R mapping files">
  78:
  79:    <!-- Teach Ant how to use Hibernate's schema generation tool -->
  80:    <taskdef name="schemaexport"
  81:             classname="net.sf.hibernate.tool.hbm2ddl.SchemaExportTask"
  82:             classpathref="project.class.path"/>
  83:
  84:    <schemaexport properties="${class.root}/hibernate.properties"
  85:                  quiet="no" text="no" drop="no">
  86:      <fileset dir="${class.root}">
  87:        <include name="**/*.hbm.xml"/>
  88:      </fileset>
  89:    </schemaexport>
  90:  </target>
  91:
  92:  <target name="ctest" description="Creates and persists some sample data"
  93:          depends="compile">
  94:    <java classname="com.oreilly.hh.CreateTest" fork="true">
  95:      <classpath refid="project.class.path"/>
  96:    </java>
  97:  </target>
  98:
  99:  <target name="qtest" description="Run a simple Hibernate query"
 100:          depends="compile">
 101:    <java classname="com.oreilly.hh.QueryTest" fork="true">
 102:      <classpath refid="project.class.path"/>
 103:    </java>
 104:  </target>
 105:
 106:</project>
 

 

Archivo de propiedades de la base de datos

hibernate.dialect=net.sf.hibernate.dialect.MySQLDialect
hibernate.connection.driver_class=org.gjt.mm.mysql.Driver
hibernate.connection.url=jdbc:mysql://localhost:9097/hibernate
hibernate.connection.username=root
hibernate.connection.password=lolo

Archivo para genera los logs en cada ejecución

### direct log messages to stdout ###
log4j.appender.stdout=org.apache.log4j.ConsoleAppender
log4j.appender.stdout.Target=System.out
log4j.appender.stdout.layout=org.apache.log4j.PatternLayout
log4j.appender.stdout.layout.ConversionPattern=%d{ABSOLUTE} %5p %c{1}:%L - %m%n

### direct messages to file hibernate.log ###
#log4j.appender.file=org.apache.log4j.FileAppender
#log4j.appender.file.File=hibernate.log
#log4j.appender.file.layout=org.apache.log4j.PatternLayout
#log4j.appender.file.layout.ConversionPattern=%d{ABSOLUTE} %5p %c{1}:%L - %m%n

### set log levels - for more verbose logging change 'info' to 'debug' ###

log4j.rootLogger=warn, stdout

log4j.logger.net.sf.hibernate=info

### log just the SQL
#log4j.logger.net.sf.hibernate.SQL=debug

### log JDBC bind parameters ###
log4j.logger.net.sf.hibernate.type=info

### log schema export/update ###
log4j.logger.net.sf.hibernate.tool.hbm2ddl=debug

### log cache activity ###
#log4j.logger.net.sf.hibernate.cache=debug

### enable the following line if you want to track down connection ###
### leakages when using DriverManagerConnectionProvider ###
#log4j.logger.net.sf.hibernate.connection.DriverManagerConnectionProvider=trace

 

Archivo Track.hbm.xml que contiene la definición del objeto que se desea implementar

   1:<?xml version="1.0"?>
   2:<!DOCTYPE hibernate-mapping PUBLIC "-//Hibernate/Hibernate Mapping DTD 2.0//EN"
   3:          "http://hibernate.sourceforge.net/hibernate-mapping-2.0.dtd">
   4:
   5:<hibernate-mapping>
   6:
   7:  <class name="com.oreilly.hh.Track" table="TRACK">
   8:    <meta attribute="class-description">
   9:      Represents a single playable track in the music database.
  10:      @author Jim Elliott (with help from Hibernate)
  11:    </meta>
  12:
  13:    <id name="id" type="int" column="TRACK_ID">
  14:      <meta attribute="scope-set">protected</meta>
  15:      <generator class="native"/>
  16:    </id>
  17:
  18:    <property name="title" type="string" not-null="true"/>
  19:
  20:    <property name="filePath" type="string" not-null="true"/>
  21:
  22:    <property name="playTime" type="time">
  23:      <meta attribute="field-description">Playing time</meta>
  24:    </property>
  25:
  26:    <property name="added" type="date">
  27:      <meta attribute="field-description">When the track was created</meta>
  28:    </property>
  29:
  30:    <property name="volume" type="short" not-null="true">
  31:      <meta attribute="field-description">How loud to play the track</meta>
  32:    </property>
  33:
  34:  </class>
  35:</hibernate-mapping>
 

Generamos el codigo Track.java

digital@localhost:~/SourceExamples/SourceExamples/ch02> ant codegen
Buildfile: build.xml

codegen:
[hbm2java] Processing 1 mapping files.
[hbm2java] log4j:WARN No appenders could be found for logger (net.sf.hibernate.util.DTDEntityResolver).
[hbm2java] log4j:WARN Please initialize the log4j system properly.

BUILD SUCCESSFUL
Total time: 2 seconds
!

Clase Track generada con Hibernate

   1:package com.oreilly.hh;
   2:
   3:import java.io.Serializable;
   4:import java.util.Date;
   5:import org.apache.commons.lang.builder.ToStringBuilder;
   6:
   7:
   8:/** 
   9: *       Represents a single playable track in the music database.
  10: *       @author Jim Elliott (with help from Hibernate)
  11: *     
  12:*/
  13:public class Track implements Serializable {
  14:
  15:    /** identifier field */
  16:    private Integer id;
  17:
  18:    /** persistent field */
  19:    private String title;
  20:
  21:    /** persistent field */
  22:    private String filePath;
  23:
  24:    /** nullable persistent field */
  25:    private Date playTime;
  26:
  27:    /** nullable persistent field */
  28:    private Date added;
  29:
  30:    /** persistent field */
  31:    private short volume;
  32:
  33:    /** full constructor */
  34:    public Track(String title, String filePath, Date playTime, Date added, short volume) {
  35:        this.title = title;
  36:        this.filePath = filePath;
  37:        this.playTime = playTime;
  38:        this.added = added;
  39:        this.volume = volume;
  40:    }
  41:
  42:    /** default constructor */
  43:    public Track() {
  44:    }
  45:
  46:    /** minimal constructor */
  47:    public Track(String title, String filePath, short volume) {
  48:        this.title = title;
  49:        this.filePath = filePath;
  50:        this.volume = volume;
  51:    }
  52:
  53:    public Integer getId() {
  54:        return this.id;
  55:    }
  56:
  57:    protected void setId(Integer id) {
  58:        this.id = id;
  59:    }
  60:
  61:    public String getTitle() {
  62:        return this.title;
  63:    }
  64:
  65:    public void setTitle(String title) {
  66:        this.title = title;
  67:    }
  68:
  69:    public String getFilePath() {
  70:        return this.filePath;
  71:    }
  72:
  73:    public void setFilePath(String filePath) {
  74:        this.filePath = filePath;
  75:    }
  76:
  77:    /** 
  78:     * Playing time
  79:     */
  80:    public Date getPlayTime() {
  81:        return this.playTime;
  82:    }
  83:
  84:    public void setPlayTime(Date playTime) {
  85:        this.playTime = playTime;
  86:    }
  87:
  88:    /** 
  89:     * When the track was created
  90:     */
  91:    public Date getAdded() {
  92:        return this.added;
  93:    }
  94:
  95:    public void setAdded(Date added) {
  96:        this.added = added;
  97:    }
  98:
  99:    /** 
 100:     * How loud to play the track
 101:     */
 102:    public short getVolume() {
 103:        return this.volume;
 104:    }
 105:
 106:    public void setVolume(short volume) {
 107:        this.volume = volume;
 108:    }
 109:
 110:    public String toString() {
 111:        return new ToStringBuilder(this)
 112:            .append("id", getId())
 113:            .toString();
 114:    }
 115:
 116:}
 

 

Ahora generamos el esquema en la base de datos

digital@localhost:~/SourceExamples/SourceExamples/ch02> ant schema
Buildfile: build.xml

prepare:

compile:

schema:
[schemaexport] 23:31:18,730 INFO Environment:478 - Hibernate 2.1.7
[schemaexport] 23:31:18,746 INFO Environment:512 - loaded properties from resource hibernate.properties: {hibernate.connection.username=root, hibernate.connection.password=lolo, hibernate.cglib.use_reflection_optimizer=true, hibernate.dialect=net.sf.hibernate.dialect.MySQLDialect, hibernate.connection.url=jdbc:mysql://localhost:9097/hibernate, hibernate.connection.driver_class=org.gjt.mm.mysql.Driver}
[schemaexport] 23:31:18,755 INFO Environment:538 - using CGLIB reflection optimizer
[schemaexport] 23:31:18,759 INFO Environment:567 - using JDK 1.4 java.sql.Timestamp handling
[schemaexport] 23:31:18,797 INFO Configuration:169 - Mapping file: /home/digital/SourceExamples/SourceExamples/ch02/classes/com/oreilly/hh/Track.hbm.xml
[schemaexport] 23:31:19,315 INFO Binder:230 - Mapping class: com.oreilly.hh.Track -> TRACK
[schemaexport] 23:31:19,608 INFO Dialect:86 - Using dialect: net.sf.hibernate.dialect.MySQLDialect
[schemaexport] 23:31:19,614 INFO Configuration:632 - processing one-to-many association mappings
[schemaexport] 23:31:19,615 INFO Configuration:641 - processing one-to-one association property references
[schemaexport] 23:31:19,617 INFO Configuration:666 - processing foreign key constraints
[schemaexport] 23:31:19,709 INFO Configuration:632 - processing one-to-many association mappings
[schemaexport] 23:31:19,710 INFO Configuration:641 - processing one-to-one association property references
[schemaexport] 23:31:19,712 INFO Configuration:666 - processing foreign key constraints
[schemaexport] 23:31:19,729 INFO SchemaExport:98 - Running hbm2ddl schema export
[schemaexport] 23:31:19,730 INFO SchemaExport:117 - exporting generated schema to database
[schemaexport] 23:31:19,749 INFO DriverManagerConnectionProvider:42 - Using Hibernate built-in connection pool (not for production use!)
[schemaexport] 23:31:19,753 INFO DriverManagerConnectionProvider:43 - Hibernate connection pool size: 20
[schemaexport] 23:31:19,777 INFO DriverManagerConnectionProvider:77 - using driver: org.gjt.mm.mysql.Driver at URL: jdbc:mysql://localhost:9097/hibernate
[schemaexport] 23:31:19,779 INFO DriverManagerConnectionProvider:78 - connection properties: {user=root, password=lolo}
[schemaexport] drop table if exists TRACK
[schemaexport] 23:31:20,154 DEBUG SchemaExport:132 - drop table if exists TRACK
[schemaexport] create table TRACK (
[schemaexport] TRACK_ID integer not null auto_increment,
[schemaexport] title varchar(255) not null,
[schemaexport] filePath varchar(255) not null,
[schemaexport] playTime time,
[schemaexport] added date,
[schemaexport] volume smallint not null,
[schemaexport] primary key (TRACK_ID)
[schemaexport] )
[schemaexport] 23:31:20,168 DEBUG SchemaExport:149 - create table TRACK (
[schemaexport] TRACK_ID integer not null auto_increment,
[schemaexport] title varchar(255) not null,
[schemaexport] filePath varchar(255) not null,
[schemaexport] playTime time,
[schemaexport] added date,
[schemaexport] volume smallint not null,
[schemaexport] primary key (TRACK_ID)
[schemaexport] )
[schemaexport] 23:31:20,298 INFO SchemaExport:160 - schema export complete
[schemaexport] 23:31:20,304 INFO DriverManagerConnectionProvider:143 - cleaning up connection pool: jdbc:mysql://localhost:9097/hibernate

BUILD SUCCESSFUL
Total time: 4 seconds

Podemos observar la implementación directamente en el DBMS

mysql> use hibernate
Reading table information for completion of table and column names
You can turn off this feature to get a quicker startup with -A
Database changed
         mysql> show tables;
         +---------------------+
         | Tables_in_hibernate |
         +---------------------+
         | TRACK |
         +---------------------+
         1 row in set (0.00 sec)
mysql> desc TRACK;
         +----------+--------------+------+-----+---------+----------------+
         | Field | Type | Null | Key | Default | Extra |
         +----------+--------------+------+-----+---------+----------------+
         | TRACK_ID | int(11) | | PRI | NULL | auto_increment |
         | title | varchar(255) | | | | |
         | filePath | varchar(255) | | | | |
         | playTime | time | YES | | NULL | |
         | added | date | YES | | NULL | |
         | volume | smallint(6) | | | 0 | |
         +----------+--------------+------+-----+---------+----------------+
         6 rows in set (0.01 sec)
       

Hasta el momento hemos generado un DTO y un esquema en la base de datos para almacenar la información de dicho objeto, a continuación de muestra un ejemplo de como almacenar esos datos con Hibernate.

 

Clase que crea 3 Tracks y los almacena en la base de datos.

   1:package com.oreilly.hh;
   2:
   3:import net.sf.hibernate.*;
   4:import net.sf.hibernate.cfg.Configuration;
   5:
   6:import java.sql.Time;
   7:import java.util.Date;
   8:
   9:/**
  10: * Create sample data, letting Hibernate persist it for us.
  11: */
  12:public class CreateTest {
  13:
  14:    public static void main(String args[]) throws Exception {
  15:        // Create a configuration based on the properties file we've put
  16:        // in the standard place.
  17:        Configuration config = new Configuration();
  18:
  19:        // Tell it about the classes we want mapped, taking advantage of
  20:        // the way we've named their mapping documents.
  21:        config.addClass(Track.class);
  22:
  23:        // Get the session factory we can use for persistence
  24:        SessionFactory sessionFactory = config.buildSessionFactory();
  25:
  26:        // Ask for a session using the JDBC information we've configured
  27:        Session session = sessionFactory.openSession();
  28:        Transaction tx = null;
  29:        try {
  30:            // Create some data and persist it
  31:            tx = session.beginTransaction();
  32:
  33:            Track track = new Track("Russian Trance",
  34:                                    "vol2/album610/track02.mp3",
  35:                                    Time.valueOf("00:03:30"), new Date(),
  36:                                    (short)0);
  37:            session.save(track);
  38:
  39:            track = new Track("Video Killed the Radio Star",
  40:                              "vol2/album611/track12.mp3",
  41:                              Time.valueOf("00:03:49"), new Date(),
  42:                              (short)0);
  43:            session.save(track);
  44:
  45:            
  46:             track = new Track("Gravity's Angel",
  47:                              "vol2/album175/track03.mp3",
  48:                               Time.valueOf("00:06:06"), new Date(),
  49:                               (short)0);
  50:            session.save(track);
  51:
  52:            // We're done; make our changes permanent
  53:            tx.commit();
  54:
  55:        } catch (Exception e) {
  56:            if (tx != null) {
  57:                // Something went wrong; discard all partial changes
  58:                tx.rollback();
  59:            }
  60:            throw e;
  61:        } finally {
  62:            // No matter what, close the session
  63:            session.close();
  64:        }
  65:
  66:        // Clean up after ourselves
  67:        sessionFactory.close();
  68:    }
  69:}
 

 

Creación de los 3 objetos y su almacenamiento persistente.

digital@localhost:~/SourceExamples/SourceExamples/ch03> ant ctest
Buildfile: build.xml

prepare:
[copy] Copying 1 file to /home/digital/SourceExamples/SourceExamples/ch03/classes

compile:
[javac] Compiling 3 source files to /home/digital/SourceExamples/SourceExamples/ch03/classes

ctest:
[java] 00:27:12,169 INFO Environment:478 - Hibernate 2.1.7
[java] 00:27:12,190 INFO Environment:512 - loaded properties from resource hibernate.properties: {hibernate.connection.username=root, hibernate.connection.password=lolo, hibernate.cglib.use_reflection_optimizer=true, hibernate.dialect=net.sf.hibernate.dialect.MySQLDialect, hibernate.connection.url=jdbc:mysql://localhost:9097/hibernate, hibernate.connection.driver_class=org.gjt.mm.mysql.Driver}
[java] 00:27:12,206 INFO Environment:538 - using CGLIB reflection optimizer
[java] 00:27:12,212 INFO Environment:567 - using JDK 1.4 java.sql.Timestamp handling
[java] 00:27:12,219 INFO Configuration:350 - Mapping resource: com/oreilly/hh/Track.hbm.xml
[java] 00:27:13,191 INFO Binder:230 - Mapping class: com.oreilly.hh.Track -> TRACK
[java] 00:27:13,342 INFO Configuration:632 - processing one-to-many association mappings
[java] 00:27:13,344 INFO Configuration:641 - processing one-to-one association property references
[java] 00:27:13,345 INFO Configuration:666 - processing foreign key constraints
[java] 00:27:13,399 INFO Dialect:86 - Using dialect: net.sf.hibernate.dialect.MySQLDialect
[java] 00:27:13,419 INFO SettingsFactory:70 - Maximim outer join fetch depth: 2
[java] 00:27:13,421 INFO SettingsFactory:74 - Use outer join fetching: true
[java] 00:27:13,438 INFO DriverManagerConnectionProvider:42 - Using Hibernate built-in connection pool (not for production use!)
[java] 00:27:13,440 INFO DriverManagerConnectionProvider:43 - Hibernate connection pool size: 20
[java] 00:27:13,451 INFO DriverManagerConnectionProvider:77 - using driver: org.gjt.mm.mysql.Driver at URL: jdbc:mysql://localhost:9097/hibernate
[java] 00:27:13,460 INFO DriverManagerConnectionProvider:78 - connection properties: {user=root, password=lolo}
[java] 00:27:13,483 INFO TransactionManagerLookupFactory:33 - No TransactionManagerLookup configured (in JTA environment, use of process level read-write cache is not recommended)
[java] 00:27:13,831 INFO SettingsFactory:114 - Use scrollable result sets: true
[java] 00:27:13,833 INFO SettingsFactory:117 - Use JDBC3 getGeneratedKeys(): true
[java] 00:27:13,834 INFO SettingsFactory:120 - Optimize cache for minimal puts: false
[java] 00:27:13,841 INFO SettingsFactory:129 - Query language substitutions: {}
[java] 00:27:13,843 INFO SettingsFactory:140 - cache provider: net.sf.hibernate.cache.EhCacheProvider
[java] 00:27:13,847 INFO Configuration:1121 - instantiating and configuring caches
[java] 00:27:14,060 INFO SessionFactoryImpl:119 - building session factory
[java] 00:27:14,617 INFO SessionFactoryObjectFactory:82 - Not binding factory to JNDI, no JNDI name configured
[java] 00:27:14,858 INFO SessionFactoryImpl:540 - closing
[java] 00:27:14,861 INFO DriverManagerConnectionProvider:143 - cleaning up connection pool: jdbc:mysql://localhost:9097/hibernate

BUILD SUCCESSFUL
Total time: 5 seconds

 

Podemos comprobar lo anterior directamente en MySQL

mysql> select * from TRACK;
       +----------+-----------------------------+---------------------------+----------+------------+--------+
       | TRACK_ID | title | filePath | playTime | added | volume |
       +----------+-----------------------------+---------------------------+----------+------------+--------+
       | 1 | Russian Trance | vol2/album610/track02.mp3 | 00:03:30 | 2005-02-15        | 0 |
       | 2 | Video Killed the Radio Star | vol2/album611/track12.mp3 | 00:03:49        | 2005-02-15 | 0 |
       | 3 | Gravity's Angel | vol2/album175/track03.mp3 | 00:06:06 | 2005-02-15        | 0 |
       +----------+-----------------------------+---------------------------+----------+------------+--------+
       3 rows in set (0.00 sec)

 

Veamos ahora como hacer una búsqueda sobre esos objetos almacenados

Clase que realiza un query (especificado en el archivo xml)

   1:package com.oreilly.hh;
   2:
   3:import net.sf.hibernate.*;
   4:import net.sf.hibernate.cfg.Configuration;
   5:
   6:import java.sql.Time;
   7:import java.util.*;
   8:
   9:/**
  10: * Retrieve data as objects
  11: */
  12:public class QueryTest {
  13:
  14:    /**
  15:     * Retrieve any tracks that fit in the specified amount of time.
  16:     *
  17:     * @param length the maximum playing time for tracks to be returned.
  18:     * @param session the Hibernate session that can retrieve data.
  19:     * @return a list of {@link Track}s meeting the length restriction.
  20:     * @throws HibernateException if there is a problem.
  21:     */
  22:    public static List tracksNoLongerThan(Time length, Session session)
  23:        throws HibernateException
  24:    {
  25:        Query query = session.getNamedQuery(
  26:                          "com.oreilly.hh.tracksNoLongerThan");
  27:        query.setTime("length", length);
  28:        return query.list();
  29:    }   
  30:
  31:    /**
  32:     * Look up and print some tracks when invoked from the command line.
  33:     */
  34:    public static void main(String args[]) throws Exception {
  35:        // Create a configuration based on the properties file we've put
  36:        // in the standard place.
  37:        Configuration config = new Configuration();
  38:
  39:        // Tell it about the classes we want mapped, taking advantage of
  40:        // the way we've named their mapping documents.
  41:        config.addClass(Track.class);
  42:
  43:        // Get the session factory we can use for persistence
  44:        SessionFactory sessionFactory = config.buildSessionFactory();
  45:
  46:        // Ask for a session using the JDBC information we've configured
  47:        Session session = sessionFactory.openSession();
  48:        try {
  49:            // Print the tracks that will fit in five minutes
  50:            List tracks = tracksNoLongerThan(Time.valueOf("00:05:00"),
  51:                                             session);
  52:            for (ListIterator iter = tracks.listIterator() ;
  53:                 iter.hasNext() ; ) {
  54:                Track aTrack = (Track)iter.next();
  55:                System.out.println("Track: \"" + aTrack.getTitle() +
  56:                                   "\", " + aTrack.getPlayTime());
  57:            }
  58:        } finally {
  59:            // No matter what, close the session
  60:            session.close();
  61:        }
  62:
  63:        // Clean up after ourselves
  64:        sessionFactory.close();
  65:    }
  66:}
 

 

Ejecutamos el query para obtener aquellos Tracks que cumplen el criterio de búsqueda

digital@localhost:~/SourceExamples/SourceExamples/ch03> ant qtest
Buildfile: build.xml

prepare:

compile:

qtest:
[java] 01:15:26,324 INFO Environment:478 - Hibernate 2.1.7
[java] 01:15:26,338 INFO Environment:512 - loaded properties from resource hibernate.properties: {hibernate.connection.username=root, hibernate.connection.password=lolo, hibernate.cglib.use_reflection_optimizer=true, hibernate.dialect=net.sf.hibernate.dialect.MySQLDialect, hibernate.connection.url=jdbc:mysql://localhost:9097/hibernate, hibernate.connection.driver_class=org.gjt.mm.mysql.Driver}
[java] 01:15:26,353 INFO Environment:538 - using CGLIB reflection optimizer
[java] 01:15:26,359 INFO Environment:567 - using JDK 1.4 java.sql.Timestamp handling
[java] 01:15:26,366 INFO Configuration:350 - Mapping resource: com/oreilly/hh/Track.hbm.xml
[java] 01:15:27,302 INFO Binder:230 - Mapping class: com.oreilly.hh.Track -> TRACK
[java] 01:15:27,452 INFO Configuration:632 - processing one-to-many association mappings
[java] 01:15:27,454 INFO Configuration:641 - processing one-to-one association property references
[java] 01:15:27,455 INFO Configuration:666 - processing foreign key constraints
[java] 01:15:27,509 INFO Dialect:86 - Using dialect: net.sf.hibernate.dialect.MySQLDialect
[java] 01:15:27,532 INFO SettingsFactory:70 - Maximim outer join fetch depth: 2
[java] 01:15:27,533 INFO SettingsFactory:74 - Use outer join fetching: true
[java] 01:15:27,550 INFO DriverManagerConnectionProvider:42 - Using Hibernate built-in connection pool (not for production use!)
[java] 01:15:27,551 INFO DriverManagerConnectionProvider:43 - Hibernate connection pool size: 20
[java] 01:15:27,562 INFO DriverManagerConnectionProvider:77 - using driver: org.gjt.mm.mysql.Driver at URL: jdbc:mysql://localhost:9097/hibernate
[java] 01:15:27,569 INFO DriverManagerConnectionProvider:78 - connection properties: {user=root, password=lolo}
[java] 01:15:27,586 INFO TransactionManagerLookupFactory:33 - No TransactionManagerLookup configured (in JTA environment, use of process level read-write cache is not recommended)
[java] 01:15:27,940 INFO SettingsFactory:114 - Use scrollable result sets: true
[java] 01:15:27,941 INFO SettingsFactory:117 - Use JDBC3 getGeneratedKeys(): true
[java] 01:15:27,942 INFO SettingsFactory:120 - Optimize cache for minimal puts: false
[java] 01:15:27,948 INFO SettingsFactory:129 - Query language substitutions: {}
[java] 01:15:27,949 INFO SettingsFactory:140 - cache provider: net.sf.hibernate.cache.EhCacheProvider
[java] 01:15:27,955 INFO Configuration:1121 - instantiating and configuring caches
[java] 01:15:28,165 INFO SessionFactoryImpl:119 - building session factory
[java] 01:15:28,696 INFO SessionFactoryObjectFactory:82 - Not binding factory to JNDI, no JNDI name configured
[java] Track: "Russian Trance", 00:03:30
[java] Track: "Video Killed the Radio Star", 00:03:49

[java] 01:15:29,074 INFO SessionFactoryImpl:540 - closing
[java] 01:15:29,075 INFO DriverManagerConnectionProvider:143 - cleaning up connection pool: jdbc:mysql://localhost:9097/hibernate

BUILD SUCCESSFUL
Total time: 5 seconds

Archivo Track.hbm.xml conteniendo el query utilizado en el ejemplo anterior

   1:<?xml version="1.0"?>
   2:<!DOCTYPE hibernate-mapping PUBLIC "-//Hibernate/Hibernate Mapping DTD 2.0//EN"
   3:          "http://hibernate.sourceforge.net/hibernate-mapping-2.0.dtd">
   4:
   5:<hibernate-mapping>
   6:
   7:  <class name="com.oreilly.hh.Track" table="TRACK">
   8:    <meta attribute="class-description">
   9:      Represents a single playable track in the music database.
  10:      @author Jim Elliott (with help from Hibernate)
  11:    </meta>
  12:
  13:    <id name="id" type="int" column="TRACK_ID">
  14:      <meta attribute="scope-set">protected</meta>
  15:      <generator class="native"/>
  16:    </id>
  17:
  18:    <property name="title" type="string" not-null="true"/>
  19:
  20:    <property name="filePath" type="string" not-null="true"/>
  21:
  22:    <property name="playTime" type="time">
  23:      <meta attribute="field-description">Playing time</meta>
  24:    </property>
  25:
  26:    <property name="added" type="date">
  27:      <meta attribute="field-description">When the track was created</meta>
  28:    </property>
  29:
  30:    <property name="volume" type="short" not-null="true">
  31:      <meta attribute="field-description">How loud to play the track</meta>
  32:    </property>
  33:
  34:  </class>
  35:
  36:  <query name="com.oreilly.hh.tracksNoLongerThan">
  37:    <![CDATA[
  38:        from com.oreilly.hh.Track as track
  39:        where track.playTime <= :length
  40:      ]]>

  41:  </query>
  42:
  43:</hibernate-mapping>
 

 

Ejemplo que incluye Colecciones y Asociaciones

Pensemos en que ahora la entidad Track no está sola, sino existe otra Artist que se relaciona de manera M-M con Track, formando la nueva entidad Track_Artists.

Así mismo pensemos que cada Track puede tener muchos comentarios, tenemos una entidad débil Comments que se relaciona de manera M-1 con Track.

 

Nuestro nuevo archivo que describe a Track quedaría de la siguiente manera:

   1:<?xml version="1.0"?>
   2:<!DOCTYPE hibernate-mapping PUBLIC "-//Hibernate/Hibernate Mapping DTD 2.0//EN"
   3:          "http://hibernate.sourceforge.net/hibernate-mapping-2.0.dtd">
   4:
   5:<hibernate-mapping>
   6:
   7:  <class name="com.oreilly.hh.Track" table="TRACK">
   8:    <meta attribute="class-description">
   9:      Represents a single playable track in the music database.
  10:      @author Jim Elliott (with help from Hibernate)
  11:    </meta>
  12:
  13:    <id name="id" type="int" column="TRACK_ID">
  14:      <meta attribute="scope-set">protected</meta>
  15:      <generator class="native"/>
  16:    </id>
  17:
  18:    <property name="title" type="string">
  19:      <meta attribute="use-in-tostring">true</meta>
  20:      <column name="TITLE" not-null="true" index="TRACK_TITLE"/>
  21:    </property>
  22:
  23:    <property name="filePath" type="string" not-null="true"/>
  24:
  25:    <property name="playTime" type="time">
  26:      <meta attribute="field-description">Playing time</meta>
  27:    </property>
  28:
  29:    <set name="artists" table="TRACK_ARTISTS">
  30:      <key column="TRACK_ID"/>
  31:      <many-to-many class="com.oreilly.hh.Artist" column="ARTIST_ID"/>
  32:    </set>
  33:
  34:    <set name="comments" table="TRACK_COMMENTS">
  35:      <key column="TRACK_ID"/>
  36:      <element column="COMMENT" type="string"/>
  37:    </set>
  38:
  39:    <property name="added" type="date">
  40:      <meta attribute="field-description">When the track was created</meta>
  41:    </property>
  42:
  43:    <property name="volume" type="short" not-null="true">
  44:      <meta attribute="field-description">How loud to play the track</meta>
  45:    </property>
  46:
  47:  </class>
  48:
  49:  <query name="com.oreilly.hh.tracksNoLongerThan">
  50:    <![CDATA[
  51:        from com.oreilly.hh.Track as track
  52:        where track.playTime <= :length
  53:      ]]>
  54:  </query>
  55:
  56:</hibernate-mapping>
 

Y el archivo para describir al nuevo objeto Artist (Artist.hbm.xml) se muestra a continuación.

   1:<?xml version="1.0"?>
   2:<!DOCTYPE hibernate-mapping PUBLIC "-//Hibernate/Hibernate Mapping DTD 2.0//EN"
   3:          "http://hibernate.sourceforge.net/hibernate-mapping-2.0.dtd">
   4:
   5:<hibernate-mapping>
   6:
   7:  <class name="com.oreilly.hh.Artist" table="ARTIST">
   8:    <meta attribute="class-description">
   9:      Represents an artist who is associated with a track or album.
  10:      @author Jim Elliott (with help from Hibernate)
  11:    </meta>
  12:
  13:    <id name="id" type="int" column="ARTIST_ID">
  14:      <meta attribute="scope-set">protected</meta>
  15:      <generator class="native"/>
  16:    </id>
  17:
  18:    <property name="name" type="string">
  19:      <meta attribute="use-in-tostring">true</meta>
  20:      <column name="NAME" not-null="true" unique="true" index="ARTIST_NAME"/>
  21:    </property>
  22:
  23:    <set name="tracks" table="TRACK_ARTISTS" inverse="true">
  24:      <meta attribute="field-description">Tracks by this artist</meta>
  25:      <key column="ARTIST_ID"/>
  26:      <many-to-many class="com.oreilly.hh.Track" column="TRACK_ID"/>
  27:    </set>
  28:
  29:  </class>
  30:
  31:  <query name="com.oreilly.hh.artistByName">
  32:    <![CDATA[
  33:        from com.oreilly.hh.Artist as artist
  34:        where upper(artist.name) = upper(:name)
  35:      ]]>
  36:  </query>
  37:
  38:</hibernate-mapping>

Generamos el codigo java correspondiente a cada objeto.

digital@localhost:~/SourceExamples/SourceExamples/ch04> ant codegen
Buildfile: build.xml

prepare:
[mkdir] Created dir: /home/digital/SourceExamples/SourceExamples/ch04/classes
[copy] Copying 4 files to /home/digital/SourceExamples/SourceExamples/ch04/classes

codegen:
[hbm2java] Processing 2 mapping files.
[hbm2java] log4j:WARN No appenders could be found for logger (net.sf.hibernate.util.DTDEntityResolver).
[hbm2java] log4j:WARN Please initialize the log4j system properly.

BUILD SUCCESSFUL
Total time: 3 seconds

Nueva Clase Track.java que contempla las relaciones con Artist y Comments

   1:package com.oreilly.hh;
   2:
   3:import java.io.Serializable;
   4:import java.util.Date;
   5:import java.util.Set;
   6:import org.apache.commons.lang.builder.ToStringBuilder;
   7:
   8:
   9:/** 
  10: *       Represents a single playable track in the music database.
  11: *       @author Jim Elliott (with help from Hibernate)
  12: *     
  13:*/
  14:public class Track implements Serializable {
  15:
  16:    /** identifier field */
  17:    private Integer id;
  18:
  19:    /** nullable persistent field */
  20:    private String title;
  21:
  22:    /** persistent field */
  23:    private String filePath;
  24:
  25:    /** nullable persistent field */
  26:    private Date playTime;
  27:
  28:    /** nullable persistent field */
  29:    private Date added;
  30:
  31:    /** persistent field */
  32:    private short volume;
  33:
  34:    /** persistent field */
  35:    private Set artists;
  36:
  37:    /** persistent field */
  38:    private Set comments;
  39:
  40:    /** full constructor */
  41:    public Track(String title, String filePath, Date playTime, Date added, short volume, Set artists, Set comments) {
  42:        this.title = title;
  43:        this.filePath = filePath;
  44:        this.playTime = playTime;
  45:        this.added = added;
  46:        this.volume = volume;
  47:        this.artists = artists;
  48:        this.comments = comments;
  49:    }
  50:
  51:    /** default constructor */
  52:    public Track() {
  53:    }
  54:
  55:    /** minimal constructor */
  56:    public Track(String filePath, short volume, Set artists, Set comments) {
  57:        this.filePath = filePath;
  58:        this.volume = volume;
  59:        this.artists = artists;
  60:        this.comments = comments;
  61:    }
  62:
  63:    public Integer getId() {
  64:        return this.id;
  65:    }
  66:
  67:    protected void setId(Integer id) {
  68:        this.id = id;
  69:    }
  70:
  71:    public String getTitle() {
  72:        return this.title;
  73:    }
  74:
  75:    public void setTitle(String title) {
  76:        this.title = title;
  77:    }
  78:
  79:    public String getFilePath() {
  80:        return this.filePath;
  81:    }
  82:
  83:    public void setFilePath(String filePath) {
  84:        this.filePath = filePath;
  85:    }
  86:
  87:    /** 
  88:     * Playing time
  89:     */
  90:    public Date getPlayTime() {
  91:        return this.playTime;
  92:    }
  93:
  94:    public void setPlayTime(Date playTime) {
  95:        this.playTime = playTime;
  96:    }
  97:
  98:    /** 
  99:     * When the track was created
 100:     */
 101:    public Date getAdded() {
 102:        return this.added;
 103:    }
 104:
 105:    public void setAdded(Date added) {
 106:        this.added = added;
 107:    }
 108:
 109:    /** 
 110:     * How loud to play the track
 111:     */
 112:    public short getVolume() {
 113:        return this.volume;
 114:    }
 115:
 116:    public void setVolume(short volume) {
 117:        this.volume = volume;
 118:    }
 119:
 120:    public Set getArtists() {
 121:        return this.artists;
 122:    }
 123:
 124:    public void setArtists(Set artists) {
 125:        this.artists = artists;
 126:    }
 127:
 128:    public Set getComments() {
 129:        return this.comments;
 130:    }
 131:
 132:    public void setComments(Set comments) {
 133:        this.comments = comments;
 134:    }
 135:
 136:    public String toString() {
 137:        return new ToStringBuilder(this)
 138:            .append("id", getId())
 139:            .append("title", getTitle())
 140:            .toString();
 141:    }
 142:
 143:}
 

Clase Artist.java

   1:package com.oreilly.hh;
   2:
   3:import java.io.Serializable;
   4:import java.util.Set;
   5:import org.apache.commons.lang.builder.ToStringBuilder;
   6:
   7:
   8:/** 
   9: *       Represents an artist who is associated with a track or album.
  10: *       @author Jim Elliott (with help from Hibernate)
  11: *     
  12:*/
  13:public class Artist implements Serializable {
  14:
  15:    /** identifier field */
  16:    private Integer id;
  17:
  18:    /** nullable persistent field */
  19:    private String name;
  20:
  21:    /** persistent field */
  22:    private Set tracks;
  23:
  24:    /** full constructor */
  25:    public Artist(String name, Set tracks) {
  26:        this.name = name;
  27:        this.tracks = tracks;
  28:    }
  29:
  30:    /** default constructor */
  31:    public Artist() {
  32:    }
  33:
  34:    /** minimal constructor */
  35:    public Artist(Set tracks) {
  36:        this.tracks = tracks;
  37:    }
  38:
  39:    public Integer getId() {
  40:        return this.id;
  41:    }
  42:
  43:    protected void setId(Integer id) {
  44:        this.id = id;
  45:    }
  46:
  47:    public String getName() {
  48:        return this.name;
  49:    }
  50:
  51:    public void setName(String name) {
  52:        this.name = name;
  53:    }
  54:
  55:    /** 
  56:     * Tracks by this artist
  57:     */
  58:    public Set getTracks() {
  59:        return this.tracks;
  60:    }
  61:
  62:    public void setTracks(Set tracks) {
  63:        this.tracks = tracks;
  64:    }
  65:
  66:    public String toString() {
  67:        return new ToStringBuilder(this)
  68:            .append("id", getId())
  69:            .append("name", getName())
  70:            .toString();
  71:    }
  72:
  73:}
 

 

Nuevamente creamos el esquema en la base de datos para reflejar las relaciones involucradas.

 

digital@localhost:~/SourceExamples/SourceExamples/ch04> ant schema
Buildfile: build.xml

prepare:

compile:
[javac] Compiling 5 source files to /home/digital/SourceExamples/SourceExamples/ch04/classes

schema:
[schemaexport] 01:39:04,834 INFO Environment:478 - Hibernate 2.1.7
[schemaexport] 01:39:04,848 INFO Environment:512 - loaded properties from resource hibernate.properties: {hibernate.connection.username=root, hibernate.connection.password=lolo, hibernate.cglib.use_reflection_optimizer=true, hibernate.dialect=net.sf.hibernate.dialect.MySQLDialect, hibernate.connection.url=jdbc:mysql://localhost:9097/hibernate, hibernate.connection.driver_class=org.gjt.mm.mysql.Driver}
[schemaexport] 01:39:04,859 INFO Environment:538 - using CGLIB reflection optimizer
[schemaexport] 01:39:04,864 INFO Environment:567 - using JDK 1.4 java.sql.Timestamp handling
[schemaexport] 01:39:04,900 INFO Configuration:169 - Mapping file: /home/digital/SourceExamples/SourceExamples/ch04/classes/com/oreilly/hh/Artist.hbm.xml
[schemaexport] 01:39:05,421 INFO Binder:230 - Mapping class: com.oreilly.hh.Artist -> ARTIST
[schemaexport] 01:39:05,643 INFO Binder:572 - Mapping collection: com.oreilly.hh.Artist.tracks -> TRACK_ARTISTS
[schemaexport] 01:39:05,667 INFO Configuration:169 - Mapping file: /home/digital/SourceExamples/SourceExamples/ch04/classes/com/oreilly/hh/Track.hbm.xml
[schemaexport] 01:39:05,747 INFO Binder:230 - Mapping class: com.oreilly.hh.Track -> TRACK
[schemaexport] 01:39:05,753 INFO Binder:572 - Mapping collection: com.oreilly.hh.Track.artists -> TRACK_ARTISTS
[schemaexport] 01:39:05,755 INFO Binder:572 - Mapping collection: com.oreilly.hh.Track.comments -> TRACK_COMMENTS
[schemaexport] 01:39:05,815 INFO Dialect:86 - Using dialect: net.sf.hibernate.dialect.MySQLDialect
[schemaexport] 01:39:05,820 INFO Configuration:632 - processing one-to-many association mappings
[schemaexport] 01:39:05,845 INFO Configuration:641 - processing one-to-one association property references
[schemaexport] 01:39:05,848 INFO Configuration:666 - processing foreign key constraints
[schemaexport] 01:39:05,927 INFO Configuration:632 - processing one-to-many association mappings
[schemaexport] 01:39:05,932 INFO Configuration:641 - processing one-to-one association property references
[schemaexport] 01:39:05,933 INFO Configuration:666 - processing foreign key constraints
[schemaexport] 01:39:05,951 INFO SchemaExport:98 - Running hbm2ddl schema export
[schemaexport] 01:39:05,952 INFO SchemaExport:117 - exporting generated schema to database
[schemaexport] 01:39:05,973 INFO DriverManagerConnectionProvider:42 - Using Hibernate built-in connection pool (not for production use!)
[schemaexport] 01:39:05,978 INFO DriverManagerConnectionProvider:43 - Hibernate connection pool size: 20
[schemaexport] 01:39:05,999 INFO DriverManagerConnectionProvider:77 - using driver: org.gjt.mm.mysql.Driver at URL: jdbc:mysql://localhost:9097/hibernate
[schemaexport] 01:39:06,001 INFO DriverManagerConnectionProvider:78 - connection properties: {user=root, password=lolo}
[schemaexport] alter table TRACK_ARTISTS drop foreign key FK72EFDAD8C8570113
[schemaexport] 01:39:06,360 DEBUG SchemaExport:132 - alter table TRACK_ARTISTS drop foreign key FK72EFDAD8C8570113
[schemaexport] 01:39:06,393 DEBUG SchemaExport:137 - Unsuccessful: alter table TRACK_ARTISTS drop foreign key FK72EFDAD8C8570113
[schemaexport] 01:39:06,395 DEBUG SchemaExport:138 - Base table or view not found message from server: "Table 'hibernate.TRACK_ARTISTS' doesn't exist"
[schemaexport] alter table TRACK_ARTISTS drop foreign key FK72EFDAD87A6060AF
[schemaexport] 01:39:06,397 DEBUG SchemaExport:132 - alter table TRACK_ARTISTS drop foreign key FK72EFDAD87A6060AF
[schemaexport] 01:39:06,399 DEBUG SchemaExport:137 - Unsuccessful: alter table TRACK_ARTISTS drop foreign key FK72EFDAD87A6060AF
[schemaexport] 01:39:06,400 DEBUG SchemaExport:138 - Base table or view not found message from server: "Table 'hibernate.TRACK_ARTISTS' doesn't exist"
[schemaexport] alter table TRACK_COMMENTS drop foreign key FK105B26887A6060AF
[schemaexport] 01:39:06,403 DEBUG SchemaExport:132 - alter table TRACK_COMMENTS drop foreign key FK105B26887A6060AF
[schemaexport] 01:39:06,405 DEBUG SchemaExport:137 - Unsuccessful: alter table TRACK_COMMENTS drop foreign key FK105B26887A6060AF
[schemaexport] 01:39:06,406 DEBUG SchemaExport:138 - Base table or view not found message from server: "Table 'hibernate.TRACK_COMMENTS' doesn't exist"
[schemaexport] drop table if exists TRACK_ARTISTS
[schemaexport] 01:39:06,408 DEBUG SchemaExport:132 - drop table if exists TRACK_ARTISTS
[schemaexport] drop table if exists ARTIST
[schemaexport] 01:39:06,414 DEBUG SchemaExport:132 - drop table if exists ARTIST
[schemaexport] drop table if exists TRACK_COMMENTS
[schemaexport] 01:39:06,416 DEBUG SchemaExport:132 - drop table if exists TRACK_COMMENTS
[schemaexport] drop table if exists TRACK
[schemaexport] 01:39:06,420 DEBUG SchemaExport:132 - drop table if exists TRACK
[schemaexport] create table TRACK_ARTISTS (
[schemaexport] ARTIST_ID integer not null,
[schemaexport] TRACK_ID integer not null,
[schemaexport] primary key (TRACK_ID, ARTIST_ID)
[schemaexport] )
[schemaexport] 01:39:06,424 DEBUG SchemaExport:149 - create table TRACK_ARTISTS (
[schemaexport] ARTIST_ID integer not null,
[schemaexport] TRACK_ID integer not null,
[schemaexport] primary key (TRACK_ID, ARTIST_ID)
[schemaexport] )
[schemaexport] create table ARTIST (
[schemaexport] ARTIST_ID integer not null auto_increment,
[schemaexport] NAME varchar(255) not null unique,
[schemaexport] primary key (ARTIST_ID)
[schemaexport] )
[schemaexport] 01:39:06,508 DEBUG SchemaExport:149 - create table ARTIST (
[schemaexport] ARTIST_ID integer not null auto_increment,
[schemaexport] NAME varchar(255) not null unique,
[schemaexport] primary key (ARTIST_ID)
[schemaexport] )
[schemaexport] create table TRACK_COMMENTS (
[schemaexport] TRACK_ID integer not null,
[schemaexport] COMMENT varchar(255)
[schemaexport] )
[schemaexport] 01:39:06,598 DEBUG SchemaExport:149 - create table TRACK_COMMENTS (
[schemaexport] TRACK_ID integer not null,
[schemaexport] COMMENT varchar(255)
[schemaexport] )
[schemaexport] create table TRACK (
[schemaexport] TRACK_ID integer not null auto_increment,
[schemaexport] TITLE varchar(255) not null,
[schemaexport] filePath varchar(255) not null,
[schemaexport] playTime time,
[schemaexport] added date,
[schemaexport] volume smallint not null,
[schemaexport] primary key (TRACK_ID)
[schemaexport] )
[schemaexport] 01:39:06,872 DEBUG SchemaExport:149 - create table TRACK (
[schemaexport] TRACK_ID integer not null auto_increment,
[schemaexport] TITLE varchar(255) not null,
[schemaexport] filePath varchar(255) not null,
[schemaexport] playTime time,
[schemaexport] added date,
[schemaexport] volume smallint not null,
[schemaexport] primary key (TRACK_ID)
[schemaexport] )
[schemaexport] alter table TRACK_ARTISTS add index FK72EFDAD8C8570113 (ARTIST_ID), add constraint FK72EFDAD8C8570113 foreign key (ARTIST_ID) references ARTIST (ARTIST_ID)
[schemaexport] 01:39:07,283 DEBUG SchemaExport:149 - alter table TRACK_ARTISTS add index FK72EFDAD8C8570113 (ARTIST_ID), add constraint FK72EFDAD8C8570113 foreign key (ARTIST_ID) references ARTIST (ARTIST_ID)
[schemaexport] alter table TRACK_ARTISTS add index FK72EFDAD87A6060AF (TRACK_ID), add constraint FK72EFDAD87A6060AF foreign key (TRACK_ID) references TRACK (TRACK_ID)
[schemaexport] 01:39:07,511 DEBUG SchemaExport:149 - alter table TRACK_ARTISTS add index FK72EFDAD87A6060AF (TRACK_ID), add constraint FK72EFDAD87A6060AF foreign key (TRACK_ID) references TRACK (TRACK_ID)
[schemaexport] create index ARTIST_NAME on ARTIST (NAME)
[schemaexport] 01:39:07,660 DEBUG SchemaExport:149 - create index ARTIST_NAME on ARTIST (NAME)
[schemaexport] alter table TRACK_COMMENTS add index FK105B26887A6060AF (TRACK_ID), add constraint FK105B26887A6060AF foreign key (TRACK_ID) references TRACK (TRACK_ID)
[schemaexport] 01:39:07,749 DEBUG SchemaExport:149 - alter table TRACK_COMMENTS add index FK105B26887A6060AF (TRACK_ID), add constraint FK105B26887A6060AF foreign key (TRACK_ID) references TRACK (TRACK_ID)
[schemaexport] create index TRACK_TITLE on TRACK (TITLE)
[schemaexport] 01:39:07,837 DEBUG SchemaExport:149 - create index TRACK_TITLE on TRACK (TITLE)
[schemaexport] 01:39:07,938 INFO SchemaExport:160 - schema export complete
[schemaexport] 01:39:07,946 INFO DriverManagerConnectionProvider:143 - cleaning up connection pool: jdbc:mysql://localhost:9097/hibernate

BUILD SUCCESSFUL
Total time: 7 seconds

 

Lo verificamos directamente en MySQL

mysql> show tables;
       +---------------------+
       | Tables_in_hibernate |
       +---------------------+
       | ARTIST |
       | TRACK |
       | TRACK_ARTISTS |
       | TRACK_COMMENTS |
       +---------------------+
       4 rows in set (0.00 sec)       
mysql> desc ARTIST;
         +-----------+--------------+------+-----+---------+----------------+
         | Field | Type | Null | Key | Default | Extra |
         +-----------+--------------+------+-----+---------+----------------+
         | ARTIST_ID | int(11) | | PRI | NULL | auto_increment |
         | NAME | varchar(255) | | UNI | | |
         +-----------+--------------+------+-----+---------+----------------+
         2 rows in set (0.00 sec)
mysql> desc TRACK;
         +----------+--------------+------+-----+---------+----------------+
         | Field | Type | Null | Key | Default | Extra |
         +----------+--------------+------+-----+---------+----------------+
         | TRACK_ID | int(11) | | PRI | NULL | auto_increment |
         | TITLE | varchar(255) | | MUL | | |
         | filePath | varchar(255) | | | | |
         | playTime | time | YES | | NULL | |
         | added | date | YES | | NULL | |
         | volume | smallint(6) | | | 0 | |
         +----------+--------------+------+-----+---------+----------------+
         6 rows in set (0.00 sec)
mysql> desc TRACK_ARTISTS;
         +-----------+---------+------+-----+---------+-------+
         | Field | Type | Null | Key | Default | Extra |
         +-----------+---------+------+-----+---------+-------+
         | ARTIST_ID | int(11) | | PRI | 0 | |
         | TRACK_ID | int(11) | | PRI | 0 | |
         +-----------+---------+------+-----+---------+-------+
         2 rows in set (0.00 sec)
mysql> desc TRACK_COMMENTS;
         +----------+--------------+------+-----+---------+-------+
         | Field | Type | Null | Key | Default | Extra |
         +----------+--------------+------+-----+---------+-------+
         | TRACK_ID | int(11) | | MUL | 0 | |
         | COMMENT | varchar(255) | YES | | NULL | |
         +----------+--------------+------+-----+---------+-------+
         2 rows in set (0.00 sec)
mysql> select * from ARTIST;
Empty set (0.00 sec)
mysql> select * from TRACK;
         Empty set (0.00 sec)
mysql> select * from TRACK_ARTISTS;
         Empty set (0.00 sec)
mysql> select * from TRACK_COMMENTS;
         Empty set (0.00 sec)
       

Veamos ahora el ejemplo de cómo crear un objeto (con sus respectivas relaciones) y hacerlo persistente en el DBMS

   1:package com.oreilly.hh;
   2:
   3:import net.sf.hibernate.*;
   4:import net.sf.hibernate.cfg.Configuration;
   5:
   6:import java.sql.Time;
   7:import java.util.*;
   8:
   9:/**
  10: * Create more sample data, letting Hibernate persist it for us.
  11: */
  12:public class CreateTest {
  13:
  14:    /**
  15:     * Look up an artist record given a name.
  16:     * @param name the name of the artist desired.
  17:     * @param create controls whether a new record should be created if
  18:     *        the specified artist is not yet in the database.
  19:     * @param session the Hibernate session that can retrieve data
  20:     * @return the artist with the specified name, or <code>null</code> if no
  21:     *         such artist exists and <code>create</code> is <code>false</code>.
  22:     * @throws HibernateException if there is a problem.
  23:     */
  24:    public static Artist getArtist(String name, boolean create,
  25:                                    Session session)
  26:        throws HibernateException
  27:    {
  28:        Query query = session.getNamedQuery(
  29:                          "com.oreilly.hh.artistByName");
  30:        query.setString("name", name);
  31:        Artist found = (Artist)query.uniqueResult();
  32:        if (found == null && create) {
  33:            found = new Artist(name, new HashSet());
  34:            session.save(found);
  35:        }
  36:        return found;
  37:    }
  38:
  39:    /**
  40:     * Utility method to associate an artist with a track
  41:     */
  42:    private static void addTrackArtist(Track track, Artist artist) {
  43:        track.getArtists().add(artist);
  44:    }
  45:
  46:    public static void main(String args[]) throws Exception {
  47:        // Create a configuration based on the properties file we've put
  48:        // in the standard place.
  49:        Configuration config = new Configuration();
  50:
  51:        // Tell it about the classes we want mapped, taking advantage of
  52:        // the way we've named their mapping documents.
  53:        config.addClass(Track.class).addClass(Artist.class);
  54:
  55:        // Get the session factory we can use for persistence
  56:        SessionFactory sessionFactory = config.buildSessionFactory();
  57:
  58:        // Ask for a session using the JDBC information we've configured
  59:        Session session = sessionFactory.openSession();
  60:        Transaction tx = null;
  61:        try {
  62:            // Create some data and persist it
  63:            tx = session.beginTransaction();
  64:
  65:            Track track = new Track("Russian Trance",
  66:                                    "vol2/album610/track02.mp3",
  67:                                    Time.valueOf("00:03:30"), new Date(),
  68:                                    (short)0, new HashSet(), new HashSet());
  69:            addTrackArtist(track, getArtist("PPK", true, session));
  70:            session.save(track);
  71:
  72:            track = new Track("Video Killed the Radio Star",
  73:                              "vol2/album611/track12.mp3",
  74:                              Time.valueOf("00:03:49"), new Date(),
  75:                              (short)0, new HashSet(), new HashSet());
  76:            addTrackArtist(track, getArtist("The Buggles", true, session));
  77:            session.save(track);
  78:
  79:            
  80:            track = new Track("Gravity's Angel",
  81:                              "vol2/album175/track03.mp3",
  82:                              Time.valueOf("00:06:06"), new Date(),
  83:                              (short)0, new HashSet(), new HashSet());
  84:            addTrackArtist(track, getArtist("Laurie Anderson", true, session));
  85:            session.save(track);
  86:
  87:            track = new Track("Adagio for Strings (Ferry Corsten Remix)",
  88:                              "vol2/album972/track01.mp3",
  89:                              Time.valueOf("00:06:35"), new Date(),
  90:                              (short)0, new HashSet(), new HashSet());
  91:            addTrackArtist(track, getArtist("William Orbit", true, session));
  92:            addTrackArtist(track, getArtist("Ferry Corsten", true, session));
  93:            addTrackArtist(track, getArtist("Samuel Barber", true, session));
  94:            session.save(track);
  95:
  96:            track = new Track("Adagio for Strings (ATB Remix)",
  97:                              "vol2/album972/track02.mp3",
  98:                              Time.valueOf("00:07:39"), new Date(),
  99:                              (short)0, new HashSet(), new HashSet());
 100:            addTrackArtist(track, getArtist("William Orbit", true, session));
 101:            addTrackArtist(track, getArtist("ATB", true, session));
 102:            addTrackArtist(track, getArtist("Samuel Barber", true, session));
 103:            session.save(track);
 104:
 105:            track = new Track("The World '99",
 106:                              "vol2/singles/pvw99.mp3",
 107:                              Time.valueOf("00:07:05"), new Date(),
 108:                              (short)0, new HashSet(), new HashSet());
 109:            addTrackArtist(track, getArtist("Pulp Victim", true, session));
 110:            addTrackArtist(track, getArtist("Ferry Corsten", true, session));
 111:            session.save(track);
 112:
 113:            track = new Track("Test Tone 1",
 114:                              "vol2/singles/test01.mp3",
 115:                              Time.valueOf("00:00:10"), new Date(),
 116:                              (short)0, new HashSet(), new HashSet());
 117:            track.getComments().add("Pink noise to test equalization");
 118:            session.save(track);
 119:
 120:            // We're done; make our changes permanent
 121:            tx.commit();
 122:
 123:        } catch (Exception e) {
 124:            if (tx != null) {
 125:                // Something went wrong; discard all partial changes
 126:                tx.rollback();
 127:            }
 128:            throw e;
 129:        } finally {
 130:            // No matter what, close the session
 131:            session.close();
 132:        }
 133:
 134:        // Clean up after ourselves
 135:        sessionFactory.close();
 136:    }
 137:}

 

Lo ejecutamos para poder apreciar el funcionamiento de la inserción

digital@localhost:~/SourceExamples/SourceExamples/ch04> ant ctest
Buildfile: build.xml

prepare:

compile:

ctest:
[java] 01:46:37,529 INFO Environment:478 - Hibernate 2.1.7
[java] 01:46:37,547 INFO Environment:512 - loaded properties from resource hibernate.properties: {hibernate.connection.username=root, hibernate.connection.password=lolo, hibernate.cglib.use_reflection_optimizer=true, hibernate.dialect=net.sf.hibernate.dialect.MySQLDialect, hibernate.connection.url=jdbc:mysql://localhost:9097/hibernate, hibernate.connection.driver_class=org.gjt.mm.mysql.Driver}
[java] 01:46:37,555 INFO Environment:538 - using CGLIB reflection optimizer
[java] 01:46:37,561 INFO Environment:567 - using JDK 1.4 java.sql.Timestamp handling
[java] 01:46:37,568 INFO Configuration:350 - Mapping resource: com/oreilly/hh/Track.hbm.xml
[java] 01:46:38,504 INFO Binder:230 - Mapping class: com.oreilly.hh.Track -> TRACK
[java] 01:46:38,660 INFO Binder:572 - Mapping collection: com.oreilly.hh.Track.artists -> TRACK_ARTISTS
[java] 01:46:38,678 INFO Binder:572 - Mapping collection: com.oreilly.hh.Track.comments -> TRACK_COMMENTS
[java] 01:46:38,686 INFO Configuration:350 - Mapping resource: com/oreilly/hh/Artist.hbm.xml
[java] 01:46:38,749 INFO Binder:230 - Mapping class: com.oreilly.hh.Artist -> ARTIST
[java] 01:46:38,751 INFO Binder:572 - Mapping collection: com.oreilly.hh.Artist.tracks -> TRACK_ARTISTS
[java] 01:46:38,752 INFO Configuration:632 - processing one-to-many association mappings
[java] 01:46:38,774 INFO Configuration:641 - processing one-to-one association property references
[java] 01:46:38,775 INFO Configuration:666 - processing foreign key constraints
[java] 01:46:38,820 INFO Dialect:86 - Using dialect: net.sf.hibernate.dialect.MySQLDialect
[java] 01:46:38,849 INFO SettingsFactory:70 - Maximim outer join fetch depth: 2
[java] 01:46:38,851 INFO SettingsFactory:74 - Use outer join fetching: true
[java] 01:46:38,863 INFO DriverManagerConnectionProvider:42 - Using Hibernate built-in connection pool (not for production use!)
[java] 01:46:38,865 INFO DriverManagerConnectionProvider:43 - Hibernate connection pool size: 20
[java] 01:46:38,875 INFO DriverManagerConnectionProvider:77 - using driver: org.gjt.mm.mysql.Driver at URL: jdbc:mysql://localhost:9097/hibernate
[java] 01:46:38,877 INFO DriverManagerConnectionProvider:78 - connection properties: {user=root, password=lolo}
[java] 01:46:38,895 INFO TransactionManagerLookupFactory:33 - No TransactionManagerLookup configured (in JTA environment, use of process level read-write cache is not recommended)
[java] 01:46:39,232 INFO SettingsFactory:114 - Use scrollable result sets: true
[java] 01:46:39,234 INFO SettingsFactory:117 - Use JDBC3 getGeneratedKeys(): true
[java] 01:46:39,235 INFO SettingsFactory:120 - Optimize cache for minimal puts: false
[java] 01:46:39,240 INFO SettingsFactory:129 - Query language substitutions: {}
[java] 01:46:39,243 INFO SettingsFactory:140 - cache provider: net.sf.hibernate.cache.EhCacheProvider
[java] 01:46:39,248 INFO Configuration:1121 - instantiating and configuring caches
[java] 01:46:39,450 INFO SessionFactoryImpl:119 - building session factory
[java] 01:46:40,020 INFO SessionFactoryObjectFactory:82 - Not binding factory to JNDI, no JNDI name configured
[java] 01:46:41,048 INFO SessionFactoryImpl:540 - closing
[java] 01:46:41,049 INFO DriverManagerConnectionProvider:143 - cleaning up connection pool: jdbc:mysql://localhost:9097/hibernate

BUILD SUCCESSFUL
Total time: 6 seconds

En la base de datos podemos confirmar que efectivamente los objetos fueron almacenados

mysql> select * from ARTIST;
       +-----------+-----------------+
       | ARTIST_ID | NAME |
       +-----------+-----------------+
       | 1 | PPK |
       | 2 | The Buggles |
       | 3 | Laurie Anderson |
       | 4 | William Orbit |
       | 5 | Ferry Corsten |
       | 6 | Samuel Barber |
       | 7 | ATB |
       | 8 | Pulp Victim |
       +-----------+-----------------+
       8 rows in set (0.00 sec)       
mysql> select * from TRACK;
         +----------+------------------------------------------+---------------------------+----------+------------+--------+
         | TRACK_ID | TITLE | filePath | playTime | added | volume |
         +----------+------------------------------------------+---------------------------+----------+------------+--------+
         | 1 | Russian Trance | vol2/album610/track02.mp3 | 00:03:30 | 2005-02-15          | 0 |
         | 2 | Video Killed the Radio Star | vol2/album611/track12.mp3 | 00:03:49          | 2005-02-15 | 0 |
         | 3 | Gravity's Angel | vol2/album175/track03.mp3 | 00:06:06 | 2005-02-15          | 0 |
         | 4 | Adagio for Strings (Ferry Corsten Remix) | vol2/album972/track01.mp3          | 00:06:35 | 2005-02-15 | 0 |
         | 5 | Adagio for Strings (ATB Remix) | vol2/album972/track02.mp3 | 00:07:39          | 2005-02-15 | 0 |
         | 6 | The World '99 | vol2/singles/pvw99.mp3 | 00:07:05 | 2005-02-15 |          0 |
         | 7 | Test Tone 1 | vol2/singles/test01.mp3 | 00:00:10 | 2005-02-15 |          0 |
         +----------+------------------------------------------+---------------------------+----------+------------+--------+
         7 rows in set (0.00 sec)
mysql> select * from TRACK_ARTISTS;
         +-----------+----------+
         | ARTIST_ID | TRACK_ID |
         +-----------+----------+
         | 1 | 1 |
         | 2 | 2 |
         | 3 | 3 |
         | 4 | 4 |
         | 5 | 4 |
         | 6 | 4 |
         | 4 | 5 |
         | 6 | 5 |
         | 7 | 5 |
         | 5 | 6 |
         | 8 | 6 |
         +-----------+----------+
         11 rows in set (0.00 sec)
mysql> select * from TRACK_COMMENTS;
         +----------+---------------------------------+
         | TRACK_ID | COMMENT |
         +----------+---------------------------------+
         | 7 | Pink noise to test equalization |
         +----------+---------------------------------+
         1 row in set (0.00 sec)
       

 

Finalmente hagamos una búsqueda para recuperar los Tracks que cumplan con algun criterio particular.

   1:package com.oreilly.hh;
   2:
   3:import net.sf.hibernate.*;
   4:import net.sf.hibernate.cfg.Configuration;
   5:
   6:import java.sql.Time;
   7:import java.util.*;
   8:
   9:/**
  10: * Retrieve data as objects
  11: */
  12:public class QueryTest {
  13:
  14:    /**
  15:     * Retrieve any tracks that fit in the specified amount of time.
  16:     *
  17:     * @param length the maximum playing time for tracks to be returned.
  18:     * @param session the Hibernate session that can retrieve data.
  19:     * @return a list of {@link Track}s meeting the length restriction.
  20:     * @throws HibernateException if there is a problem.
  21:     */
  22:    public static List tracksNoLongerThan(Time length, Session session)
  23:        throws HibernateException
  24:    {
  25:        Query query = session.getNamedQuery(
  26:                          "com.oreilly.hh.tracksNoLongerThan");
  27:        query.setTime("length", length);
  28:        return query.list();
  29:    }   
  30:
  31:    /**
  32:     * Build a parenthetical, comma-separated list of artist names.
  33:     * @param artists the artists whose names are to be displayed.
  34:     * @return formatted list, or an empty string if the set was empty.
  35:     */
  36:    public static String listArtistNames(Set artists) {
  37:        StringBuffer result = new StringBuffer();
  38:        for (Iterator iter = artists.iterator(); iter.hasNext(); ) {
  39:            Artist artist = (Artist)iter.next();
  40:            result.append((result.length() == 0) ? "(" : ", ");
  41:            result.append(artist.getName());
  42:        }
  43:        if (result.length() > 0) {
  44:            result.append(") ");
  45:        }
  46:        return result.toString();
  47:    }
  48:
  49:    /**
  50:     * Look up and print some tracks when invoked from the command line.
  51:     */
  52:    public static void main(String args[]) throws Exception {
  53:        // Create a configuration based on the properties file we've put
  54:        // in the standard place.
  55:        Configuration config = new Configuration();
  56:
  57:        // Tell it about the classes we want mapped, taking advantage of
  58:        // the way we've named their mapping documents.
  59:        config.addClass(Track.class).addClass(Artist.class);
  60:
  61:        // Get the session factory we can use for persistence
  62:        SessionFactory sessionFactory = config.buildSessionFactory();
  63:
  64:        // Ask for a session using the JDBC information we've configured
  65:        Session session = sessionFactory.openSession();
  66:        try {
  67:            // Print the tracks that will fit in seven minutes
  68:            List tracks = tracksNoLongerThan(Time.valueOf("00:07:00"),
  69:                                             session);
  70:            for (ListIterator iter = tracks.listIterator() ;
  71:                 iter.hasNext() ; ) {
  72:                Track aTrack = (Track)iter.next();
  73:                System.out.println("Track: \"" + aTrack.getTitle() + "\" " +
  74:                                   listArtistNames(aTrack.getArtists()) +
  75:                                   aTrack.getPlayTime());
  76:                for (Iterator comIter = aTrack.getComments().iterator() ;
  77:                     comIter.hasNext() ; ) {
  78:                    System.out.println("  Comment: " + comIter.next());
  79:                }
  80:            }
  81:        } finally {
  82:            // No matter what, close the session
  83:            session.close();
  84:        }
  85:
  86:        // Clean up after ourselves
  87:        sessionFactory.close();
  88:    }
  89:}
 

 

Ejecutamos la consulta sobre la base de datos con Hibernate.

digital@localhost:~/SourceExamples/SourceExamples/ch04> ant qtest
Buildfile: build.xml

prepare:

compile:

qtest:
[java] 01:49:01,715 INFO Environment:478 - Hibernate 2.1.7
[java] 01:49:01,732 INFO Environment:512 - loaded properties from resource hibernate.properties: {hibernate.connection.username=root, hibernate.connection.password=lolo, hibernate.cglib.use_reflection_optimizer=true, hibernate.dialect=net.sf.hibernate.dialect.MySQLDialect, hibernate.connection.url=jdbc:mysql://localhost:9097/hibernate, hibernate.connection.driver_class=org.gjt.mm.mysql.Driver}
[java] 01:49:01,739 INFO Environment:538 - using CGLIB reflection optimizer
[java] 01:49:01,744 INFO Environment:567 - using JDK 1.4 java.sql.Timestamp handling
[java] 01:49:01,760 INFO Configuration:350 - Mapping resource: com/oreilly/hh/Track.hbm.xml
[java] 01:49:02,726 INFO Binder:230 - Mapping class: com.oreilly.hh.Track -> TRACK
[java] 01:49:02,878 INFO Binder:572 - Mapping collection: com.oreilly.hh.Track.artists -> TRACK_ARTISTS
[java] 01:49:02,897 INFO Binder:572 - Mapping collection: com.oreilly.hh.Track.comments -> TRACK_COMMENTS
[java] 01:49:02,905 INFO Configuration:350 - Mapping resource: com/oreilly/hh/Artist.hbm.xml
[java] 01:49:02,964 INFO Binder:230 - Mapping class: com.oreilly.hh.Artist -> ARTIST
[java] 01:49:02,966 INFO Binder:572 - Mapping collection: com.oreilly.hh.Artist.tracks -> TRACK_ARTISTS
[java] 01:49:02,968 INFO Configuration:632 - processing one-to-many association mappings
[java] 01:49:02,987 INFO Configuration:641 - processing one-to-one association property references
[java] 01:49:02,988 INFO Configuration:666 - processing foreign key constraints
[java] 01:49:03,037 INFO Dialect:86 - Using dialect: net.sf.hibernate.dialect.MySQLDialect
[java] 01:49:03,064 INFO SettingsFactory:70 - Maximim outer join fetch depth: 2
[java] 01:49:03,066 INFO SettingsFactory:74 - Use outer join fetching: true
[java] 01:49:03,074 INFO DriverManagerConnectionProvider:42 - Using Hibernate built-in connection pool (not for production use!)
[java] 01:49:03,076 INFO DriverManagerConnectionProvider:43 - Hibernate connection pool size: 20
[java] 01:49:03,092 INFO DriverManagerConnectionProvider:77 - using driver: org.gjt.mm.mysql.Driver at URL: jdbc:mysql://localhost:9097/hibernate
[java] 01:49:03,093 INFO DriverManagerConnectionProvider:78 - connection properties: {user=root, password=lolo}
[java] 01:49:03,111 INFO TransactionManagerLookupFactory:33 - No TransactionManagerLookup configured (in JTA environment, use of process level read-write cache is not recommended)
[java] 01:49:03,450 INFO SettingsFactory:114 - Use scrollable result sets: true
[java] 01:49:03,452 INFO SettingsFactory:117 - Use JDBC3 getGeneratedKeys(): true
[java] 01:49:03,453 INFO SettingsFactory:120 - Optimize cache for minimal puts: false
[java] 01:49:03,460 INFO SettingsFactory:129 - Query language substitutions: {}
[java] 01:49:03,464 INFO SettingsFactory:140 - cache provider: net.sf.hibernate.cache.EhCacheProvider
[java] 01:49:03,469 INFO Configuration:1121 - instantiating and configuring caches
[java] 01:49:03,673 INFO SessionFactoryImpl:119 - building session factory
[java] 01:49:04,258 INFO SessionFactoryObjectFactory:82 - Not binding factory to JNDI, no JNDI name configured
[java] Track: "Russian Trance" (PPK) 00:03:30
[java] Track: "Video Killed the Radio Star" (The Buggles) 00:03:49
[java] Track: "Gravity's Angel" (Laurie Anderson) 00:06:06
[java] Track: "Adagio for Strings (Ferry Corsten Remix)" (Ferry Corsten, Samuel Barber, William Orbit) 00:06:35
[java] Track: "Test Tone 1" 00:00:10
[java] Comment: Pink noise to test equalization

[java] 01:49:04,625 INFO SessionFactoryImpl:540 - closing
[java] 01:49:04,627 INFO DriverManagerConnectionProvider:143 - cleaning up connection pool: jdbc:mysql://localhost:9097/hibernate

BUILD SUCCESSFUL
Total time: 5 seconds

 


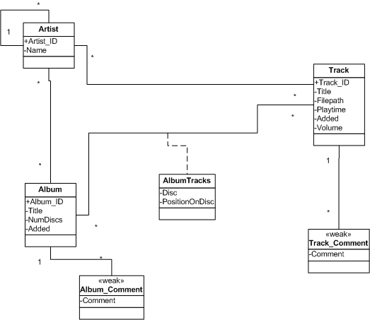
Asociaciones más ricas.

Supongamos que se quiere implementar el siguiente modelo:

 

Nuevamente nuestro archivo que describe a Track sería:

   1:<?xml version="1.0"?>
   2:<!DOCTYPE hibernate-mapping PUBLIC "-//Hibernate/Hibernate Mapping DTD 2.0//EN"
   3:          "http://hibernate.sourceforge.net/hibernate-mapping-2.0.dtd">
   4:
   5:<hibernate-mapping>
   6:
   7:  <class name="com.oreilly.hh.Track" table="TRACK">
   8:    <meta attribute="class-description">
   9:      Represents a single playable track in the music database.
  10:      @author Jim Elliott (with help from Hibernate)
  11:    </meta>
  12:
  13:    <id name="id" type="int" column="TRACK_ID">
  14:      <meta attribute="scope-set">protected</meta>
  15:      <generator class="native"/>
  16:    </id>
  17:
  18:    <property name="title" type="string">
  19:      <meta attribute="use-in-tostring">true</meta>
  20:      <column name="TITLE" not-null="true" index="TRACK_TITLE"/>
  21:    </property>
  22:
  23:    <property name="filePath" type="string" not-null="true"/>
  24:
  25:    <property name="playTime" type="time">
  26:      <meta attribute="field-description">Playing time</meta>
  27:    </property>
  28:
  29:    <set name="artists" table="TRACK_ARTISTS">
  30:      <key column="TRACK_ID"/>
  31:      <many-to-many class="com.oreilly.hh.Artist" column="ARTIST_ID"/>
  32:    </set>
  33:
  34:    <set name="comments" table="TRACK_COMMENTS">
  35:      <key column="TRACK_ID"/>
  36:      <element column="COMMENT" type="string"/>
  37:    </set>
  38:
  39:    <property name="added" type="date">
  40:      <meta attribute="field-description">When the track was created</meta>
  41:    </property>
  42:
  43:    <property name="volume" type="short" not-null="true">
  44:      <meta attribute="field-description">How loud to play the track</meta>
  45:    </property>
  46:
  47:  </class>
  48:
  49:  <query name="com.oreilly.hh.tracksNoLongerThan">
  50:    <![CDATA[
  51:        from com.oreilly.hh.Track as track
  52:        where track.playTime <= :length
  53:      ]]>
  54:  </query>
  55:
  56:</hibernate-mapping>
 

La descripción del objeto Artist:

   1:<?xml version="1.0"?>
   2:<!DOCTYPE hibernate-mapping PUBLIC "-//Hibernate/Hibernate Mapping DTD 2.0//EN"
   3:          "http://hibernate.sourceforge.net/hibernate-mapping-2.0.dtd">
   4:
   5:<hibernate-mapping>
   6:
   7:  <class name="com.oreilly.hh.Artist" table="ARTIST">
   8:    <meta attribute="class-description">
   9:      Represents an artist who is associated with a track or album.
  10:      @author Jim Elliott (with help from Hibernate)
  11:    </meta>
  12:
  13:    <id name="id" type="int" column="ARTIST_ID">
  14:      <meta attribute="scope-set">protected</meta>
  15:      <generator class="native"/>
  16:    </id>
  17:
  18:    <property name="name" type="string">
  19:      <meta attribute="use-in-tostring">true</meta>
  20:      <column name="NAME" not-null="true" unique="true" index="ARTIST_NAME"/>
  21:    </property>
  22:
  23:    <set name="tracks" table="TRACK_ARTISTS" inverse="true">
  24:      <meta attribute="field-description">Tracks by this artist</meta>
  25:      <key column="ARTIST_ID"/>
  26:      <many-to-many class="com.oreilly.hh.Track" column="TRACK_ID"/>
  27:    </set>
  28:
  29:    <many-to-one name="actualArtist" class="com.oreilly.hh.Artist">
  30:      <meta attribute="use-in-tostring">true</meta>
  31:    </many-to-one>
  32:
  33:  </class>
  34:
  35:  <query name="com.oreilly.hh.artistByName">
  36:    <![CDATA[
  37:        from com.oreilly.hh.Artist as artist
  38:        where upper(artist.name) = upper(:name)
  39:      ]]>
  40:  </query>
  41:
  42:</hibernate-mapping>
 

El nuevo objeto de nuestro modelo Album:

   1:<?xml version="1.0"?>
   2:<!DOCTYPE hibernate-mapping PUBLIC "-//Hibernate/Hibernate Mapping DTD 2.0//EN"
   3:          "http://hibernate.sourceforge.net/hibernate-mapping-2.0.dtd">
   4:
   5:<hibernate-mapping>
   6:  <class name="com.oreilly.hh.Album" table="ALBUM">
   7:    <meta attribute="class-description">
   8:      Represents an album in the music database, an organized list of tracks.
   9:      @author Jim Elliott (with help from Hibernate)
  10:    </meta>
  11:
  12:    <id name="id" type="int" column="ALBUM_ID">
  13:      <meta attribute="scope-set">protected</meta>
  14:      <generator class="native"/>
  15:    </id>
  16:
  17:    <property name="title" type="string">
  18:      <meta attribute="use-in-tostring">true</meta>
  19:      <column name="TITLE" not-null="true" index="ALBUM_TITLE"/>
  20:    </property>
  21:
  22:    <property name="numDiscs" type="integer" not-null="true"/>
  23:
  24:    <set name="artists" table="ALBUM_ARTISTS">
  25:      <key column="ALBUM_ID"/>
  26:      <many-to-many class="com.oreilly.hh.Artist" column="ARTIST_ID"/>
  27:    </set>
  28:
  29:    <set name="comments" table="ALBUM_COMMENTS">
  30:      <key column="ALBUM_ID"/>
  31:      <element column="COMMENT" type="string"/>
  32:    </set>
  33:
  34:    <list name="tracks" table="ALBUM_TRACKS" cascade="all">
  35:      <meta attribute="use-in-tostring">true</meta>
  36:      <key column="ALBUM_ID"/>
  37:      <index column="POS"/>
  38:      <composite-element class="com.oreilly.hh.AlbumTrack">
  39:        <many-to-one name="track" class="com.oreilly.hh.Track" cascade="all">
  40:          <meta attribute="use-in-tostring">true</meta>
  41:          <column name="TRACK_ID"/>
  42:        </many-to-one>
  43:        <property name="disc" type="integer" not-null="true"/>
  44:        <property name="positionOnDisc" type="integer" not-null="true"/>
  45:      </composite-element>
  46:    </list>
  47:
  48:    <property name="added" type="date">
  49:      <meta attribute="field-description">When the album was created</meta>
  50:    </property>
  51:
  52:  </class>
  53:</hibernate-mapping>
 

 

Necesitamos nuevamente generar los códigos Java:

digital@localhost:~/SourceExamples/SourceExamples/ch05> ant codegen
Buildfile: build.xml

prepare:
[mkdir] Created dir: /home/digital/SourceExamples/SourceExamples/ch05/classes
[copy] Copying 5 files to /home/digital/SourceExamples/SourceExamples/ch05/classes

codegen:
[hbm2java] Processing 3 mapping files.
[hbm2java] log4j:WARN No appenders could be found for logger (net.sf.hibernate.util.DTDEntityResolver).
[hbm2java] log4j:WARN Please initialize the log4j system properly.

BUILD SUCCESSFUL
Total time: 5 seconds

De manera que la clase Track.java resultante sería:

   1:package com.oreilly.hh;
   2:
   3:import java.io.Serializable;
   4:import java.util.Date;
   5:import java.util.Set;
   6:import org.apache.commons.lang.builder.ToStringBuilder;
   7:
   8:
   9:/** 
  10: *       Represents a single playable track in the music database.
  11: *       @author Jim Elliott (with help from Hibernate)
  12: *     
  13:*/
  14:public class Track implements Serializable {
  15:
  16:    /** identifier field */
  17:    private Integer id;
  18:
  19:    /** nullable persistent field */
  20:    private String title;
  21:
  22:    /** persistent field */
  23:    private String filePath;
  24:
  25:    /** nullable persistent field */
  26:    private Date playTime;
  27:
  28:    /** nullable persistent field */
  29:    private Date added;
  30:
  31:    /** persistent field */
  32:    private short volume;
  33:
  34:    /** persistent field */
  35:    private Set artists;
  36:
  37:    /** persistent field */
  38:    private Set comments;
  39:
  40:    /** full constructor */
  41:    public Track(String title, String filePath, Date playTime, Date added, short volume, Set artists, Set comments) {
  42:        this.title = title;
  43:        this.filePath = filePath;
  44:        this.playTime = playTime;
  45:        this.added = added;
  46:        this.volume = volume;
  47:        this.artists = artists;
  48:        this.comments = comments;
  49:    }
  50:
  51:    /** default constructor */
  52:    public Track() {
  53:    }
  54:
  55:    /** minimal constructor */
  56:    public Track(String filePath, short volume, Set artists, Set comments) {
  57:        this.filePath = filePath;
  58:        this.volume = volume;
  59:        this.artists = artists;
  60:        this.comments = comments;
  61:    }
  62:
  63:    public Integer getId() {
  64:        return this.id;
  65:    }
  66:
  67:    protected void setId(Integer id) {
  68:        this.id = id;
  69:    }
  70:
  71:    public String getTitle() {
  72:        return this.title;
  73:    }
  74:
  75:    public void setTitle(String title) {
  76:        this.title = title;
  77:    }
  78:
  79:    public String getFilePath() {
  80:        return this.filePath;
  81:    }
  82:
  83:    public void setFilePath(String filePath) {
  84:        this.filePath = filePath;
  85:    }
  86:
  87:    /** 
  88:     * Playing time
  89:     */
  90:    public Date getPlayTime() {
  91:        return this.playTime;
  92:    }
  93:
  94:    public void setPlayTime(Date playTime) {
  95:        this.playTime = playTime;
  96:    }
  97:
  98:    /** 
  99:     * When the track was created
 100:     */
 101:    public Date getAdded() {
 102:        return this.added;
 103:    }
 104:
 105:    public void setAdded(Date added) {
 106:        this.added = added;
 107:    }
 108:
 109:    /** 
 110:     * How loud to play the track
 111:     */
 112:    public short getVolume() {
 113:        return this.volume;
 114:    }
 115:
 116:    public void setVolume(short volume) {
 117:        this.volume = volume;
 118:    }
 119:
 120:    public Set getArtists() {
 121:        return this.artists;
 122:    }
 123:
 124:    public void setArtists(Set artists) {
 125:        this.artists = artists;
 126:    }
 127:
 128:    public Set getComments() {
 129:        return this.comments;
 130:    }
 131:
 132:    public void setComments(Set comments) {
 133:        this.comments = comments;
 134:    }
 135:
 136:    public String toString() {
 137:        return new ToStringBuilder(this)
 138:            .append("id", getId())
 139:            .append("title", getTitle())
 140:            .toString();
 141:    }
 142:
 143:}
 

Así mismo la clase Artist.java:

   1:package com.oreilly.hh;
   2:
   3:import java.io.Serializable;
   4:import java.util.Set;
   5:import org.apache.commons.lang.builder.ToStringBuilder;
   6:
   7:
   8:/** 
   9: *       Represents an artist who is associated with a track or album.
  10: *       @author Jim Elliott (with help from Hibernate)
  11: *     
  12:*/
  13:public class Artist implements Serializable {
  14:
  15:    /** identifier field */
  16:    private Integer id;
  17:
  18:    /** nullable persistent field */
  19:    private String name;
  20:
  21:    /** nullable persistent field */
  22:    private com.oreilly.hh.Artist actualArtist;
  23:
  24:    /** persistent field */
  25:    private Set tracks;
  26:
  27:    /** full constructor */
  28:    public Artist(String name, com.oreilly.hh.Artist actualArtist, Set tracks) {
  29:        this.name = name;
  30:        this.actualArtist = actualArtist;
  31:        this.tracks = tracks;
  32:    }
  33:
  34:    /** default constructor */
  35:    public Artist() {
  36:    }
  37:
  38:    /** minimal constructor */
  39:    public Artist(Set tracks) {
  40:        this.tracks = tracks;
  41:    }
  42:
  43:    public Integer getId() {
  44:        return this.id;
  45:    }
  46:
  47:    protected void setId(Integer id) {
  48:        this.id = id;
  49:    }
  50:
  51:    public String getName() {
  52:        return this.name;
  53:    }
  54:
  55:    public void setName(String name) {
  56:        this.name = name;
  57:    }
  58:
  59:    public com.oreilly.hh.Artist getActualArtist() {
  60:        return this.actualArtist;
  61:    }
  62:
  63:    public void setActualArtist(com.oreilly.hh.Artist actualArtist) {
  64:        this.actualArtist = actualArtist;
  65:    }
  66:
  67:    /** 
  68:     * Tracks by this artist
  69:     */
  70:    public Set getTracks() {
  71:        return this.tracks;
  72:    }
  73:
  74:    public void setTracks(Set tracks) {
  75:        this.tracks = tracks;
  76:    }
  77:
  78:    public String toString() {
  79:        return new ToStringBuilder(this)
  80:            .append("id", getId())
  81:            .append("name", getName())
  82:            .append("actualArtist", getActualArtist())
  83:            .toString();
  84:    }
  85:
  86:}
 

La clase Album.java

   1:package com.oreilly.hh;
   2:
   3:import java.io.Serializable;
   4:import java.util.Date;
   5:import java.util.List;
   6:import java.util.Set;
   7:import org.apache.commons.lang.builder.ToStringBuilder;
   8:
   9:
  10:/** 
  11: *       Represents an album in the music database, an organized list of tracks.
  12: *       @author Jim Elliott (with help from Hibernate)
  13: *     
  14:*/
  15:public class Album implements Serializable {
  16:
  17:    /** identifier field */
  18:    private Integer id;
  19:
  20:    /** nullable persistent field */
  21:    private String title;
  22:
  23:    /** persistent field */
  24:    private int numDiscs;
  25:
  26:    /** nullable persistent field */
  27:    private Date added;
  28:
  29:    /** persistent field */
  30:    private List tracks;
  31:
  32:    /** persistent field */
  33:    private Set artists;
  34:
  35:    /** persistent field */
  36:    private Set comments;
  37:
  38:    /** full constructor */
  39:    public Album(String title, int numDiscs, Date added, List tracks, Set artists, Set comments) {
  40:        this.title = title;
  41:        this.numDiscs = numDiscs;
  42:        this.added = added;
  43:        this.tracks = tracks;
  44:        this.artists = artists;
  45:        this.comments = comments;
  46:    }
  47:
  48:    /** default constructor */
  49:    public Album() {
  50:    }
  51:
  52:    /** minimal constructor */
  53:    public Album(int numDiscs, List tracks, Set artists, Set comments) {
  54:        this.numDiscs = numDiscs;
  55:        this.tracks = tracks;
  56:        this.artists = artists;
  57:        this.comments = comments;
  58:    }
  59:
  60:    public Integer getId() {
  61:        return this.id;
  62:    }
  63:
  64:    protected void setId(Integer id) {
  65:        this.id = id;
  66:    }
  67:
  68:    public String getTitle() {
  69:        return this.title;
  70:    }
  71:
  72:    public void setTitle(String title) {
  73:        this.title = title;
  74:    }
  75:
  76:    public int getNumDiscs() {
  77:        return this.numDiscs;
  78:    }
  79:
  80:    public void setNumDiscs(int numDiscs) {
  81:        this.numDiscs = numDiscs;
  82:    }
  83:
  84:    /** 
  85:     * When the album was created
  86:     */
  87:    public Date getAdded() {
  88:        return this.added;
  89:    }
  90:
  91:    public void setAdded(Date added) {
  92:        this.added = added;
  93:    }
  94:
  95:    public List getTracks() {
  96:        return this.tracks;
  97:    }
  98:
  99:    public void setTracks(List tracks) {
 100:        this.tracks = tracks;
 101:    }
 102:
 103:    public Set getArtists() {
 104:        return this.artists;
 105:    }
 106:
 107:    public void setArtists(Set artists) {
 108:        this.artists = artists;
 109:    }
 110:
 111:    public Set getComments() {
 112:        return this.comments;
 113:    }
 114:
 115:    public void setComments(Set comments) {
 116:        this.comments = comments;
 117:    }
 118:
 119:    public String toString() {
 120:        return new ToStringBuilder(this)
 121:            .append("id", getId())
 122:            .append("title", getTitle())
 123:            .append("tracks", getTracks())
 124:            .toString();
 125:    }
 126:
 127:}
 

 

La nueva clase creada a partir de la relación Track-Album, AlbumTrack.java:

   1:package com.oreilly.hh;
   2:
   3:import java.io.Serializable;
   4:import org.apache.commons.lang.builder.ToStringBuilder;
   5:
   6:
   7:/** 
   8: *       Represents an album in the music database, an organized list of tracks.
   9: *       @author Jim Elliott (with help from Hibernate)
  10: *     
  11:*/
  12:public class AlbumTrack implements Serializable {
  13:
  14:    /** persistent field */
  15:    private int disc;
  16:
  17:    /** persistent field */
  18:    private int positionOnDisc;
  19:
  20:    /** nullable persistent field */
  21:    private com.oreilly.hh.Track track;
  22:
  23:    /** full constructor */
  24:    public AlbumTrack(int disc, int positionOnDisc, com.oreilly.hh.Track track) {
  25:        this.disc = disc;
  26:        this.positionOnDisc = positionOnDisc;
  27:        this.track = track;
  28:    }
  29:
  30:    /** default constructor */
  31:    public AlbumTrack() {
  32:    }
  33:
  34:    /** minimal constructor */
  35:    public AlbumTrack(int disc, int positionOnDisc) {
  36:        this.disc = disc;
  37:        this.positionOnDisc = positionOnDisc;
  38:    }
  39:
  40:    public int getDisc() {
  41:        return this.disc;
  42:    }
  43:
  44:    public void setDisc(int disc) {
  45:        this.disc = disc;
  46:    }
  47:
  48:    public int getPositionOnDisc() {
  49:        return this.positionOnDisc;
  50:    }
  51:
  52:    public void setPositionOnDisc(int positionOnDisc) {
  53:        this.positionOnDisc = positionOnDisc;
  54:    }
  55:
  56:    public com.oreilly.hh.Track getTrack() {
  57:        return this.track;
  58:    }
  59:
  60:    public void setTrack(com.oreilly.hh.Track track) {
  61:        this.track = track;
  62:    }
  63:
  64:    public String toString() {
  65:        return new ToStringBuilder(this)
  66:            .append("track", getTrack())
  67:            .toString();
  68:    }
  69:
  70:}
 

Nuevamente generamos el esquema en la base de datos

digital@localhost:~/SourceExamples/SourceExamples/ch05> ant schema
Buildfile: build.xml

prepare:

compile:
[javac] Compiling 8 source files to /home/digital/SourceExamples/SourceExamples/ch05/classes

schema:
[schemaexport] 00:34:51,390 INFO Environment:478 - Hibernate 2.1.7
[schemaexport] 00:34:51,411 INFO Environment:512 - loaded properties from resource hibernate.properties: {hibernate.connection.username=root, hibernate.connection.password=lolo, hibernate.cglib.use_reflection_optimizer=true, hibernate.dialect=net.sf.hibernate.dialect.MySQLDialect, hibernate.connection.url=jdbc:mysql://localhost:9097/hibernate, hibernate.connection.driver_class=org.gjt.mm.mysql.Driver}
[schemaexport] 00:34:51,438 INFO Environment:538 - using CGLIB reflection optimizer
[schemaexport] 00:34:51,445 INFO Environment:567 - using JDK 1.4 java.sql.Timestamp handling
[schemaexport] 00:34:51,509 INFO Configuration:169 - Mapping file: /home/digital/SourceExamples/SourceExamples/ch05/classes/com/oreilly/hh/Album.hbm.xml
[schemaexport] 00:34:52,405 INFO Binder:230 - Mapping class: com.oreilly.hh.Album -> ALBUM
[schemaexport] 00:34:52,771 INFO Binder:572 - Mapping collection: com.oreilly.hh.Album.artists -> ALBUM_ARTISTS
[schemaexport] 00:34:52,817 INFO Binder:572 - Mapping collection: com.oreilly.hh.Album.comments -> ALBUM_COMMENTS
[schemaexport] 00:34:52,820 INFO Binder:572 - Mapping collection: com.oreilly.hh.Album.tracks -> ALBUM_TRACKS
[schemaexport] 00:34:52,844 INFO Configuration:169 - Mapping file: /home/digital/SourceExamples/SourceExamples/ch05/classes/com/oreilly/hh/Artist.hbm.xml
[schemaexport] 00:34:52,993 INFO Binder:230 - Mapping class: com.oreilly.hh.Artist -> ARTIST
[schemaexport] 00:34:52,998 INFO Binder:572 - Mapping collection: com.oreilly.hh.Artist.tracks -> TRACK_ARTISTS
[schemaexport] 00:34:53,045 INFO Configuration:169 - Mapping file: /home/digital/SourceExamples/SourceExamples/ch05/classes/com/oreilly/hh/Track.hbm.xml
[schemaexport] 00:34:53,131 INFO Binder:230 - Mapping class: com.oreilly.hh.Track -> TRACK
[schemaexport] 00:34:53,141 INFO Binder:572 - Mapping collection: com.oreilly.hh.Track.artists -> TRACK_ARTISTS
[schemaexport] 00:34:53,182 INFO Binder:572 - Mapping collection: com.oreilly.hh.Track.comments -> TRACK_COMMENTS
[schemaexport] 00:34:53,296 INFO Dialect:86 - Using dialect: net.sf.hibernate.dialect.MySQLDialect
[schemaexport] 00:34:53,309 INFO Configuration:632 - processing one-to-many association mappings
[schemaexport] 00:34:53,998 INFO Configuration:641 - processing one-to-one association property references
[schemaexport] 00:34:54,002 INFO Configuration:666 - processing foreign key constraints
[schemaexport] 00:34:54,163 INFO Configuration:632 - processing one-to-many association mappings
[schemaexport] 00:34:54,165 INFO Configuration:641 - processing one-to-one association property references
[schemaexport] 00:34:54,168 INFO Configuration:666 - processing foreign key constraints
[schemaexport] 00:34:54,195 INFO SchemaExport:98 - Running hbm2ddl schema export
[schemaexport] 00:34:54,196 INFO SchemaExport:117 - exporting generated schema to database
[schemaexport] 00:34:54,239 INFO DriverManagerConnectionProvider:42 - Using Hibernate built-in connection pool (not for production use!)
[schemaexport] 00:34:54,241 INFO DriverManagerConnectionProvider:43 - Hibernate connection pool size: 20
[schemaexport] 00:34:54,280 INFO DriverManagerConnectionProvider:77 - using driver: org.gjt.mm.mysql.Driver at URL: jdbc:mysql://localhost:9097/hibernate
[schemaexport] 00:34:54,293 INFO DriverManagerConnectionProvider:78 - connection properties: {user=root, password=lolo}
[schemaexport] alter table ALBUM_COMMENTS drop foreign key FK1E2C21E489F8110B
[schemaexport] 00:34:54,886 DEBUG SchemaExport:132 - alter table ALBUM_COMMENTS drop foreign key FK1E2C21E489F8110B
[schemaexport] 00:34:54,912 DEBUG SchemaExport:137 - Unsuccessful: alter table ALBUM_COMMENTS drop foreign key FK1E2C21E489F8110B
[schemaexport] 00:34:54,914 DEBUG SchemaExport:138 - Base table or view not found message from server: "Table 'hibernate.ALBUM_COMMENTS' doesn't exist"
[schemaexport] alter table TRACK_ARTISTS drop foreign key FK72EFDAD8C8570113
[schemaexport] 00:34:54,918 DEBUG SchemaExport:132 - alter table TRACK_ARTISTS drop foreign key FK72EFDAD8C8570113
[schemaexport] alter table TRACK_ARTISTS drop foreign key FK72EFDAD87A6060AF
[schemaexport] 00:34:55,265 DEBUG SchemaExport:132 - alter table TRACK_ARTISTS drop foreign key FK72EFDAD87A6060AF
[schemaexport] alter table ALBUM_ARTISTS drop foreign key FK7BA403FC89F8110B
[schemaexport] 00:34:55,739 DEBUG SchemaExport:132 - alter table ALBUM_ARTISTS drop foreign key FK7BA403FC89F8110B
[schemaexport] 00:34:55,744 DEBUG SchemaExport:137 - Unsuccessful: alter table ALBUM_ARTISTS drop foreign key FK7BA403FC89F8110B
[schemaexport] 00:34:55,747 DEBUG SchemaExport:138 - Base table or view not found message from server: "Table 'hibernate.ALBUM_ARTISTS' doesn't exist"
[schemaexport] alter table ALBUM_ARTISTS drop foreign key FK7BA403FCC8570113
[schemaexport] 00:34:55,753 DEBUG SchemaExport:132 - alter table ALBUM_ARTISTS drop foreign key FK7BA403FCC8570113
[schemaexport] 00:34:55,759 DEBUG SchemaExport:137 - Unsuccessful: alter table ALBUM_ARTISTS drop foreign key FK7BA403FCC8570113
[schemaexport] 00:34:55,765 DEBUG SchemaExport:138 - Base table or view not found message from server: "Table 'hibernate.ALBUM_ARTISTS' doesn't exist"
[schemaexport] alter table ARTIST drop foreign key FK7395D34716299275
[schemaexport] 00:34:55,770 DEBUG SchemaExport:132 - alter table ARTIST drop foreign key FK7395D34716299275
[schemaexport] alter table TRACK_COMMENTS drop foreign key FK105B26887A6060AF
[schemaexport] 00:34:56,084 DEBUG SchemaExport:132 - alter table TRACK_COMMENTS drop foreign key FK105B26887A6060AF
[schemaexport] alter table ALBUM_TRACKS drop foreign key FKD1CBBC7889F8110B
[schemaexport] 00:34:56,221 DEBUG SchemaExport:132 - alter table ALBUM_TRACKS drop foreign key FKD1CBBC7889F8110B
[schemaexport] 00:34:56,227 DEBUG SchemaExport:137 - Unsuccessful: alter table ALBUM_TRACKS drop foreign key FKD1CBBC7889F8110B
[schemaexport] 00:34:56,232 DEBUG SchemaExport:138 - Base table or view not found message from server: "Table 'hibernate.ALBUM_TRACKS' doesn't exist"
[schemaexport] alter table ALBUM_TRACKS drop foreign key FKD1CBBC787A6060AF
[schemaexport] 00:34:56,235 DEBUG SchemaExport:132 - alter table ALBUM_TRACKS drop foreign key FKD1CBBC787A6060AF
[schemaexport] 00:34:56,247 DEBUG SchemaExport:137 - Unsuccessful: alter table ALBUM_TRACKS drop foreign key FKD1CBBC787A6060AF
[schemaexport] 00:34:56,251 DEBUG SchemaExport:138 - Base table or view not found message from server: "Table 'hibernate.ALBUM_TRACKS' doesn't exist"
[schemaexport] drop table if exists ALBUM
[schemaexport] 00:34:56,256 DEBUG SchemaExport:132 - drop table if exists ALBUM
[schemaexport] drop table if exists ALBUM_COMMENTS
[schemaexport] 00:34:56,264 DEBUG SchemaExport:132 - drop table if exists ALBUM_COMMENTS
[schemaexport] drop table if exists TRACK_ARTISTS
[schemaexport] 00:34:56,274 DEBUG SchemaExport:132 - drop table if exists TRACK_ARTISTS
[schemaexport] drop table if exists ALBUM_ARTISTS
[schemaexport] 00:34:56,285 DEBUG SchemaExport:132 - drop table if exists ALBUM_ARTISTS
[schemaexport] drop table if exists ARTIST
[schemaexport] 00:34:56,294 DEBUG SchemaExport:132 - drop table if exists ARTIST
[schemaexport] drop table if exists TRACK_COMMENTS
[schemaexport] 00:34:56,301 DEBUG SchemaExport:132 - drop table if exists TRACK_COMMENTS
[schemaexport] drop table if exists TRACK
[schemaexport] 00:34:56,305 DEBUG SchemaExport:132 - drop table if exists TRACK
[schemaexport] drop table if exists ALBUM_TRACKS
[schemaexport] 00:34:56,339 DEBUG SchemaExport:132 - drop table if exists ALBUM_TRACKS
[schemaexport] create table ALBUM (
[schemaexport] ALBUM_ID integer not null auto_increment,
[schemaexport] TITLE varchar(255) not null,
[schemaexport] numDiscs integer not null,
[schemaexport] added date,
[schemaexport] primary key (ALBUM_ID)
[schemaexport] )
[schemaexport] 00:34:56,361 DEBUG SchemaExport:149 - create table ALBUM (
[schemaexport] ALBUM_ID integer not null auto_increment,
[schemaexport] TITLE varchar(255) not null,
[schemaexport] numDiscs integer not null,
[schemaexport] added date,
[schemaexport] primary key (ALBUM_ID)
[schemaexport] )
[schemaexport] create table ALBUM_COMMENTS (
[schemaexport] ALBUM_ID integer not null,
[schemaexport] COMMENT varchar(255)
[schemaexport] )
[schemaexport] 00:34:56,571 DEBUG SchemaExport:149 - create table ALBUM_COMMENTS (
[schemaexport] ALBUM_ID integer not null,
[schemaexport] COMMENT varchar(255)
[schemaexport] )
[schemaexport] create table TRACK_ARTISTS (
[schemaexport] ARTIST_ID integer not null,
[schemaexport] TRACK_ID integer not null,
[schemaexport] primary key (TRACK_ID, ARTIST_ID)
[schemaexport] )
[schemaexport] 00:34:56,826 DEBUG SchemaExport:149 - create table TRACK_ARTISTS (
[schemaexport] ARTIST_ID integer not null,
[schemaexport] TRACK_ID integer not null,
[schemaexport] primary key (TRACK_ID, ARTIST_ID)
[schemaexport] )
[schemaexport] create table ALBUM_ARTISTS (
[schemaexport] ALBUM_ID integer not null,
[schemaexport] ARTIST_ID integer not null,
[schemaexport] primary key (ALBUM_ID, ARTIST_ID)
[schemaexport] )
[schemaexport] 00:34:56,938 DEBUG SchemaExport:149 - create table ALBUM_ARTISTS (
[schemaexport] ALBUM_ID integer not null,
[schemaexport] ARTIST_ID integer not null,
[schemaexport] primary key (ALBUM_ID, ARTIST_ID)
[schemaexport] )
[schemaexport] create table ARTIST (
[schemaexport] ARTIST_ID integer not null auto_increment,
[schemaexport] NAME varchar(255) not null unique,
[schemaexport] actualArtist integer,
[schemaexport] primary key (ARTIST_ID)
[schemaexport] )
[schemaexport] 00:34:57,044 DEBUG SchemaExport:149 - create table ARTIST (
[schemaexport] ARTIST_ID integer not null auto_increment,
[schemaexport] NAME varchar(255) not null unique,
[schemaexport] actualArtist integer,
[schemaexport] primary key (ARTIST_ID)
[schemaexport] )
[schemaexport] create table TRACK_COMMENTS (
[schemaexport] TRACK_ID integer not null,
[schemaexport] COMMENT varchar(255)
[schemaexport] )
[schemaexport] 00:34:57,147 DEBUG SchemaExport:149 - create table TRACK_COMMENTS (
[schemaexport] TRACK_ID integer not null,
[schemaexport] COMMENT varchar(255)
[schemaexport] )
[schemaexport] create table TRACK (
[schemaexport] TRACK_ID integer not null auto_increment,
[schemaexport] TITLE varchar(255) not null,
[schemaexport] filePath varchar(255) not null,
[schemaexport] playTime time,
[schemaexport] added date,
[schemaexport] volume smallint not null,
[schemaexport] primary key (TRACK_ID)
[schemaexport] )
[schemaexport] 00:34:57,267 DEBUG SchemaExport:149 - create table TRACK (
[schemaexport] TRACK_ID integer not null auto_increment,
[schemaexport] TITLE varchar(255) not null,
[schemaexport] filePath varchar(255) not null,
[schemaexport] playTime time,
[schemaexport] added date,
[schemaexport] volume smallint not null,
[schemaexport] primary key (TRACK_ID)
[schemaexport] )
[schemaexport] create table ALBUM_TRACKS (
[schemaexport] ALBUM_ID integer not null,
[schemaexport] TRACK_ID integer,
[schemaexport] disc integer not null,
[schemaexport] positionOnDisc integer not null,
[schemaexport] POS integer not null,
[schemaexport] primary key (ALBUM_ID, POS)
[schemaexport] )
[schemaexport] 00:34:57,385 DEBUG SchemaExport:149 - create table ALBUM_TRACKS (
[schemaexport] ALBUM_ID integer not null,
[schemaexport] TRACK_ID integer,
[schemaexport] disc integer not null,
[schemaexport] positionOnDisc integer not null,
[schemaexport] POS integer not null,
[schemaexport] primary key (ALBUM_ID, POS)
[schemaexport] )
[schemaexport] create index ALBUM_TITLE on ALBUM (TITLE)
[schemaexport] 00:34:57,494 DEBUG SchemaExport:149 - create index ALBUM_TITLE on ALBUM (TITLE)
[schemaexport] alter table ALBUM_COMMENTS add index FK1E2C21E489F8110B (ALBUM_ID), add constraint FK1E2C21E489F8110B foreign key (ALBUM_ID) references ALBUM (ALBUM_ID)
[schemaexport] 00:34:57,601 DEBUG SchemaExport:149 - alter table ALBUM_COMMENTS add index FK1E2C21E489F8110B (ALBUM_ID), add constraint FK1E2C21E489F8110B foreign key (ALBUM_ID) references ALBUM (ALBUM_ID)
[schemaexport] alter table TRACK_ARTISTS add index FK72EFDAD8C8570113 (ARTIST_ID), add constraint FK72EFDAD8C8570113 foreign key (ARTIST_ID) references ARTIST (ARTIST_ID)
[schemaexport] 00:34:57,688 DEBUG SchemaExport:149 - alter table TRACK_ARTISTS add index FK72EFDAD8C8570113 (ARTIST_ID), add constraint FK72EFDAD8C8570113 foreign key (ARTIST_ID) references ARTIST (ARTIST_ID)
[schemaexport] alter table TRACK_ARTISTS add index FK72EFDAD87A6060AF (TRACK_ID), add constraint FK72EFDAD87A6060AF foreign key (TRACK_ID) references TRACK (TRACK_ID)
[schemaexport] 00:34:57,790 DEBUG SchemaExport:149 - alter table TRACK_ARTISTS add index FK72EFDAD87A6060AF (TRACK_ID), add constraint FK72EFDAD87A6060AF foreign key (TRACK_ID) references TRACK (TRACK_ID)
[schemaexport] alter table ALBUM_ARTISTS add index FK7BA403FC89F8110B (ALBUM_ID), add constraint FK7BA403FC89F8110B foreign key (ALBUM_ID) references ALBUM (ALBUM_ID)
[schemaexport] 00:34:57,895 DEBUG SchemaExport:149 - alter table ALBUM_ARTISTS add index FK7BA403FC89F8110B (ALBUM_ID), add constraint FK7BA403FC89F8110B foreign key (ALBUM_ID) references ALBUM (ALBUM_ID)
[schemaexport] alter table ALBUM_ARTISTS add index FK7BA403FCC8570113 (ARTIST_ID), add constraint FK7BA403FCC8570113 foreign key (ARTIST_ID) references ARTIST (ARTIST_ID)
[schemaexport] 00:34:58,013 DEBUG SchemaExport:149 - alter table ALBUM_ARTISTS add index FK7BA403FCC8570113 (ARTIST_ID), add constraint FK7BA403FCC8570113 foreign key (ARTIST_ID) references ARTIST (ARTIST_ID)
[schemaexport] create index ARTIST_NAME on ARTIST (NAME)
[schemaexport] 00:34:58,145 DEBUG SchemaExport:149 - create index ARTIST_NAME on ARTIST (NAME)
[schemaexport] alter table ARTIST add index FK7395D34716299275 (actualArtist), add constraint FK7395D34716299275 foreign key (actualArtist) references ARTIST (ARTIST_ID)
[schemaexport] 00:34:58,247 DEBUG SchemaExport:149 - alter table ARTIST add index FK7395D34716299275 (actualArtist), add constraint FK7395D34716299275 foreign key (actualArtist) references ARTIST (ARTIST_ID)
[schemaexport] alter table TRACK_COMMENTS add index FK105B26887A6060AF (TRACK_ID), add constraint FK105B26887A6060AF foreign key (TRACK_ID) references TRACK (TRACK_ID)
[schemaexport] 00:34:58,350 DEBUG SchemaExport:149 - alter table TRACK_COMMENTS add index FK105B26887A6060AF (TRACK_ID), add constraint FK105B26887A6060AF foreign key (TRACK_ID) references TRACK (TRACK_ID)
[schemaexport] create index TRACK_TITLE on TRACK (TITLE)
[schemaexport] 00:34:58,461 DEBUG SchemaExport:149 - create index TRACK_TITLE on TRACK (TITLE)
[schemaexport] alter table ALBUM_TRACKS add index FKD1CBBC7889F8110B (ALBUM_ID), add constraint FKD1CBBC7889F8110B foreignkey (ALBUM_ID) references ALBUM (ALBUM_ID)
[schemaexport] 00:34:58,565 DEBUG SchemaExport:149 - alter table ALBUM_TRACKS add index FKD1CBBC7889F8110B (ALBUM_ID), addconstraint FKD1CBBC7889F8110B foreign key (ALBUM_ID) references ALBUM (ALBUM_ID)
[schemaexport] alter table ALBUM_TRACKS add index FKD1CBBC787A6060AF (TRACK_ID), add constraint FKD1CBBC787A6060AF foreignkey (TRACK_ID) references TRACK (TRACK_ID)
[schemaexport] 00:34:58,654 DEBUG SchemaExport:149 - alter table ALBUM_TRACKS add index FKD1CBBC787A6060AF (TRACK_ID), addconstraint FKD1CBBC787A6060AF foreign key (TRACK_ID) references TRACK (TRACK_ID)
[schemaexport] 00:34:58,774 INFO SchemaExport:160 - schema export complete
[schemaexport] 00:34:58,801 INFO DriverManagerConnectionProvider:143 - cleaning up connection pool: jdbc:mysql://localhost:9097/hibernate

BUILD SUCCESSFUL
Total time: 15 seconds

Verificamos directamente en el DBMS la creación del esquema.

mysql> use hibernate;
       Reading table information for completion of table and column names
       You can turn off this feature to get a quicker startup with -A       
Database changed
         mysql> show tables;
         +---------------------+
         | Tables_in_hibernate |
         +---------------------+
         | ARTIST |
         | TRACK |
         | TRACK_ARTISTS |
         | TRACK_COMMENTS |
         +---------------------+
         4 rows in set (0.00 sec)
mysql> show tables;
         +---------------------+
         | Tables_in_hibernate |
         +---------------------+
         | ALBUM |
         | ALBUM_ARTISTS |
         | ALBUM_COMMENTS |
         | ALBUM_TRACKS |
         | ARTIST |
         | TRACK |
         | TRACK_ARTISTS |
         | TRACK_COMMENTS |
         +---------------------+
         8 rows in set (0.00 sec)
mysql> desc ALBUM;
         +----------+--------------+------+-----+---------+----------------+
         | Field | Type | Null | Key | Default | Extra |
         +----------+--------------+------+-----+---------+----------------+
         | ALBUM_ID | int(11) | | PRI | NULL | auto_increment |
         | TITLE | varchar(255) | | MUL | | |
         | numDiscs | int(11) | | | 0 | |
         | added | date | YES | | NULL | |
         +----------+--------------+------+-----+---------+----------------+
         4 rows in set (0.01 sec)
mysql> desc ALBUM_ARTISTS;
         +-----------+---------+------+-----+---------+-------+
         | Field | Type | Null | Key | Default | Extra |
         +-----------+---------+------+-----+---------+-------+
         | ALBUM_ID | int(11) | | PRI | 0 | |
         | ARTIST_ID | int(11) | | PRI | 0 | |
         +-----------+---------+------+-----+---------+-------+
         2 rows in set (0.01 sec)
mysql> desc ALBUM_COMMENTS;
         +----------+--------------+------+-----+---------+-------+
         | Field | Type | Null | Key | Default | Extra |
         +----------+--------------+------+-----+---------+-------+
         | ALBUM_ID | int(11) | | MUL | 0 | |
         | COMMENT | varchar(255) | YES | | NULL | |
         +----------+--------------+------+-----+---------+-------+
         2 rows in set (0.01 sec)
mysql> desc ALBUM_TRACKS;
         +----------------+---------+------+-----+---------+-------+
         | Field | Type | Null | Key | Default | Extra |
         +----------------+---------+------+-----+---------+-------+
         | ALBUM_ID | int(11) | | PRI | 0 | |
         | TRACK_ID | int(11) | YES | MUL | NULL | |
         | disc | int(11) | | | 0 | |
         | positionOnDisc | int(11) | | | 0 | |
         | POS | int(11) | | PRI | 0 | |
         +----------------+---------+------+-----+---------+-------+
         5 rows in set (0.00 sec)
mysql> desc ARTIST;
         +--------------+--------------+------+-----+---------+----------------+
         | Field | Type | Null | Key | Default | Extra |
         +--------------+--------------+------+-----+---------+----------------+
         | ARTIST_ID | int(11) | | PRI | NULL | auto_increment |
         | NAME | varchar(255) | | UNI | | |
         | actualArtist | int(11) | YES | MUL | NULL | |
         +--------------+--------------+------+-----+---------+----------------+
         3 rows in set (0.00 sec)
mysql> desc TRACK;
         +----------+--------------+------+-----+---------+----------------+
         | Field | Type | Null | Key | Default | Extra |
         +----------+--------------+------+-----+---------+----------------+
         | TRACK_ID | int(11) | | PRI | NULL | auto_increment |
         | TITLE | varchar(255) | | MUL | | |
         | filePath | varchar(255) | | | | |
         | playTime | time | YES | | NULL | |
         | added | date | YES | | NULL | |
         | volume | smallint(6) | | | 0 | |
         +----------+--------------+------+-----+---------+----------------+
         6 rows in set (0.00 sec)
mysql> desc TRACK_ARTISTS;
         +-----------+---------+------+-----+---------+-------+
         | Field | Type | Null | Key | Default | Extra |
         +-----------+---------+------+-----+---------+-------+
         | ARTIST_ID | int(11) | | PRI | 0 | |
         | TRACK_ID | int(11) | | PRI | 0 | |
         +-----------+---------+------+-----+---------+-------+
         2 rows in set (0.00 sec)
mysql> desc TRACK_COMMENTS;
         +----------+--------------+------+-----+---------+-------+
         | Field | Type | Null | Key | Default | Extra |
         +----------+--------------+------+-----+---------+-------+
         | TRACK_ID | int(11) | | MUL | 0 | |
         | COMMENT | varchar(255) | YES | | NULL | |
         +----------+--------------+------+-----+---------+-------+
         2 rows in set (0.00 sec)
mysql> show tables;
         +---------------------+
         | Tables_in_hibernate |
         +---------------------+
         | ALBUM |
         | ALBUM_ARTISTS |
         | ALBUM_COMMENTS |
         | ALBUM_TRACKS |
         | ARTIST |
         | TRACK |
         | TRACK_ARTISTS |
         | TRACK_COMMENTS |
         +---------------------+
         8 rows in set (0.00 sec)
mysql> select * from ALBUM;
         Empty set (0.01 sec)
mysql> select * from ALBUM_ARTISTS;
         Empty set (0.00 sec)
mysql> select * from ALBUM_COMMENTS;
         Empty set (0.00 sec)
mysql> select * from ALBUM_TRACKS;
         Empty set (0.00 sec)
mysql> select * from ARTIST;
         Empty set (0.01 sec)
mysql> select * from TRACK;
         Empty set (0.01 sec)
mysql> select * from TRACK_ARTISTS;
         Empty set (0.00 sec)
mysql> select * from TRACK_COMMENTS;
         Empty set (0.00 sec)
mysql> select * from ALBUM;
         Empty set (0.00 sec)
       

A continuación se presenta el código ejemplo para agregar información a nuestro nuevo modelo de datos.

   1:package com.oreilly.hh;
   2:
   3:import net.sf.hibernate.*;
   4:import net.sf.hibernate.cfg.Configuration;
   5:
   6:import java.sql.Time;
   7:import java.util.*;
   8:
   9:/**
  10: * Create more sample data, letting Hibernate persist it for us.
  11: */
  12:public class CreateTest {
  13:
  14:    /**
  15:     * Look up an artist record given a name.
  16:     * @param name the name of the artist desired.
  17:     * @param create controls whether a new record should be created if
  18:     *        the specified artist is not yet in the database.
  19:     * @param session the Hibernate session that can retrieve data
  20:     * @return the artist with the specified name, or <code>null</code> if no
  21:     *         such artist exists and <code>create</code> is <code>false</code>.
  22:     * @throws HibernateException if there is a problem.
  23:     */
  24:    public static Artist getArtist(String name, boolean create,
  25:                                   Session session)
  26:        throws HibernateException
  27:    {
  28:        Query query = session.getNamedQuery(
  29:                          "com.oreilly.hh.artistByName");
  30:        query.setString("name", name);
  31:        Artist found = (Artist)query.uniqueResult();
  32:        if (found == null && create) {
  33:            found = new Artist(name, null, new HashSet());
  34:            session.save(found);
  35:        }
  36:        if (found != null && found.getActualArtist() != null) {
  37:            return found.getActualArtist();
  38:        }
  39:        return found;
  40:    }
  41:
  42:    /**
  43:     * Utility method to associate an artist with a track
  44:     */
  45:    private static void addTrackArtist(Track track, Artist artist) {
  46:        track.getArtists().add(artist);
  47:    }
  48:
  49:    public static void main(String args[]) throws Exception {
  50:        // Create a configuration based on the properties file we've put
  51:        // in the standard place.
  52:        Configuration config = new Configuration();
  53:
  54:        // Tell it about the classes we want mapped, taking advantage of
  55:        // the way we've named their mapping documents.
  56:        config.addClass(Track.class).addClass(Artist.class);
  57:
  58:        // Get the session factory we can use for persistence
  59:        SessionFactory sessionFactory = config.buildSessionFactory();
  60:
  61:        // Ask for a session using the JDBC information we've configured
  62:        Session session = sessionFactory.openSession();
  63:        Transaction tx = null;
  64:        try {
  65:            // Create some data and persist it
  66:            tx = session.beginTransaction();
  67:
  68:            Track track = new Track("Russian Trance",
  69:                                    "vol2/album610/track02.mp3",
  70:                                    Time.valueOf("00:03:30"), new Date(),
  71:                                    (short)0, new HashSet(), new HashSet());
  72:            addTrackArtist(track, getArtist("PPK", true, session));
  73:            session.save(track);
  74:
  75:            track = new Track("Video Killed the Radio Star",
  76:                              "vol2/album611/track12.mp3",
  77:                              Time.valueOf("00:03:49"), new Date(),
  78:                              (short)0, new HashSet(), new HashSet());
  79:            addTrackArtist(track, getArtist("The Buggles", true, session));
  80:            session.save(track);
  81:
  82:            
  83:            track = new Track("Gravity's Angel",
  84:                              "vol2/album175/track03.mp3",
  85:                              Time.valueOf("00:06:06"), new Date(),
  86:                              (short)0, new HashSet(), new HashSet());
  87:            addTrackArtist(track, getArtist("Laurie Anderson", true, session));
  88:            session.save(track);
  89:
  90:            track = new Track("Adagio for Strings (Ferry Corsten Remix)",
  91:                              "vol2/album972/track01.mp3",
  92:                              Time.valueOf("00:06:35"), new Date(),
  93:                              (short)0, new HashSet(), new HashSet());
  94:            addTrackArtist(track, getArtist("William Orbit", true, session));
  95:            addTrackArtist(track, getArtist("Ferry Corsten", true, session));
  96:            addTrackArtist(track, getArtist("Samuel Barber", true, session));
  97:            session.save(track);
  98:
  99:            track = new Track("Adagio for Strings (ATB Remix)",
 100:                              "vol2/album972/track02.mp3",
 101:                              Time.valueOf("00:07:39"), new Date(),
 102:                              (short)0, new HashSet(), new HashSet());
 103:            addTrackArtist(track, getArtist("William Orbit", true, session));
 104:            addTrackArtist(track, getArtist("ATB", true, session));
 105:            addTrackArtist(track, getArtist("Samuel Barber", true, session));
 106:            session.save(track);
 107:
 108:            track = new Track("The World '99",
 109:                              "vol2/singles/pvw99.mp3",
 110:                              Time.valueOf("00:07:05"), new Date(),
 111:                              (short)0, new HashSet(), new HashSet());
 112:            addTrackArtist(track, getArtist("Pulp Victim", true, session));
 113:            addTrackArtist(track, getArtist("Ferry Corsten", true, session));
 114:            session.save(track);
 115:
 116:            track = new Track("Test Tone 1",
 117:                              "vol2/singles/test01.mp3",
 118:                              Time.valueOf("00:00:10"), new Date(),
 119:                              (short)0, new HashSet(), new HashSet());
 120:            track.getComments().add("Pink noise to test equalization");
 121:            session.save(track);
 122:
 123:            // We're done; make our changes permanent
 124:            tx.commit();
 125:
 126:        } catch (Exception e) {
 127:            if (tx != null) {
 128:                // Something went wrong; discard all partial changes
 129:                tx.rollback();
 130:            }
 131:            throw e;
 132:        } finally {
 133:            // No matter what, close the session
 134:            session.close();
 135:        }
 136:
 137:        // Clean up after ourselves
 138:        sessionFactory.close();
 139:    }
 140:}
 

Ahora un ejemplo que emplea los datos almacenados para crear "Albums"

   1:package com.oreilly.hh;
   2:
   3:import net.sf.hibernate.*;
   4:import net.sf.hibernate.cfg.Configuration;
   5:
   6:import java.sql.Time;
   7:import java.util.*;
   8:
   9:/**
  10: * Create sample album data, letting Hibernate persist it for us.
  11: */
  12:public class AlbumTest {
  13:
  14:    /**
  15:     * Quick and dirty helper method to handle repetitive portion of creating
  16:     * album tracks. A real implementation would have much more flexibility.
  17:     */
  18:    private static void addAlbumTrack(Album album, String title, String file,
  19:                                      Time length, Artist artist, int disc,
  20:                                      int positionOnDisc, Session session)
  21:        throws HibernateException
  22:    {
  23:        Track track = new Track(title, file, length, new Date(), (short)0,
  24:                                new HashSet(), new HashSet());
  25:        track.getArtists().add(artist);
  26:        session.save(track);
  27:        album.getTracks().add(new AlbumTrack(disc, positionOnDisc, track));
  28:    }
  29:
  30:    public static void main(String args[]) throws Exception {
  31:        // Create a configuration based on the properties file we've put
  32:        // in the standard place.
  33:        Configuration config = new Configuration();
  34:
  35:        // Tell it about the classes we want mapped.
  36:        config.addClass(Track.class).addClass(Artist.class);
  37:        config.addClass(Album.class);
  38:
  39:        // Get the session factory we can use for persistence
  40:        SessionFactory sessionFactory = config.buildSessionFactory();
  41:
  42:        // Ask for a session using the JDBC information we've configured
  43:        Session session = sessionFactory.openSession();
  44:        Transaction tx = null;
  45:        try {
  46:            // Create some data and persist it
  47:            tx = session.beginTransaction();
  48:
  49:            Artist artist = CreateTest.getArtist("Martin L. Gore", true,
  50:                                                 session);
  51:            List albumTracks = new ArrayList(5);
  52:            Album album = new Album("Counterfeit e.p.", 1, new Date(),
  53:                                    albumTracks, new HashSet(), new HashSet());
  54:            album.getArtists().add(artist);
  55:            session.save(album);
  56:
  57:            addAlbumTrack(album, "Compulsion", "vol1/album83/track01.mp3",
  58:                          Time.valueOf("00:05:29"), artist, 1, 1, session);
  59:            addAlbumTrack(album, "In a Manner of Speaking",
  60:                          "vol1/album83/track02.mp3", Time.valueOf("00:04:21"),
  61:                          artist, 1, 2, session);
  62:            addAlbumTrack(album, "Smile in the Crowd",
  63:                          "vol1/album83/track03.mp3", Time.valueOf("00:05:06"),
  64:                          artist, 1, 3, session);
  65:            addAlbumTrack(album, "Gone", "vol1/album83/track04.mp3",
  66:                          Time.valueOf("00:03:32"), artist, 1, 4, session);
  67:            addAlbumTrack(album, "Never Turn Your Back on Mother Earth",
  68:                          "vol1/album83/track05.mp3", Time.valueOf("00:03:07"),
  69:                          artist, 1, 5, session);
  70:            addAlbumTrack(album, "Motherless Child", "vol1/album83/track06.mp3",
  71:                          Time.valueOf("00:03:32"), artist, 1, 6, session);
  72:
  73:            System.out.println(album);
  74:
  75:            // We're done; make our changes permanent
  76:            tx.commit();
  77:
  78:            // Expermients discussed in "Lifecycle Associations"
  79:            //tx = session.beginTransaction();
  80:            //album.getTracks().remove(1);
  81:            //session.update(album);
  82:            //tx.commit();
  83:            //
  84:            //tx = session.beginTransaction();
  85:            //session.delete(album);
  86:            //tx.commit();
  87:
  88:        } catch (Exception e) {
  89:            if (tx != null) {
  90:                // Something went wrong; discard all partial changes
  91:                tx.rollback();
  92:            }
  93:            throw e;
  94:        } finally {
  95:            // No matter what, close the session
  96:            session.close();
  97:        }
  98:
  99:        // Clean up after ourselves
 100:        sessionFactory.close();
 101:    }
 102:}
 
digital@localhost:~/SourceExamples/SourceExamples/ch05> ant ctest
Buildfile: build.xml

prepare:

compile:

ctest:
[java] 01:52:21,119 INFO Environment:478 - Hibernate 2.1.7
[java] 01:52:21,136 INFO Environment:512 - loaded properties from resource hibernate.properties: {hibernate.connection.username=root, hibernate.connection.password=lolo, hibernate.cglib.use_reflection_optimizer=true, hibernate.dialect=net.sf.hibernate.dialect.MySQLDialect, hibernate.connection.url=jdbc:mysql://localhost:9097/hibernate, hibernate.connection.driver_class=org.gjt.mm.mysql.Driver}
[java] 01:52:21,143 INFO Environment:538 - using CGLIB reflection optimizer
[java] 01:52:21,148 INFO Environment:567 - using JDK 1.4 java.sql.Timestamp handling
[java] 01:52:21,155 INFO Configuration:350 - Mapping resource: com/oreilly/hh/Track.hbm.xml
[java] 01:52:22,059 INFO Binder:230 - Mapping class: com.oreilly.hh.Track -> TRACK
[java] 01:52:22,200 INFO Binder:572 - Mapping collection: com.oreilly.hh.Track.artists -> TRACK_ARTISTS
[java] 01:52:22,221 INFO Binder:572 - Mapping collection: com.oreilly.hh.Track.comments -> TRACK_COMMENTS
[java] 01:52:22,230 INFO Configuration:350 - Mapping resource: com/oreilly/hh/Artist.hbm.xml
[java] 01:52:22,285 INFO Binder:230 - Mapping class: com.oreilly.hh.Artist -> ARTIST
[java] 01:52:22,288 INFO Binder:572 - Mapping collection: com.oreilly.hh.Artist.tracks -> TRACK_ARTISTS
[java] 01:52:22,305 INFO Configuration:632 - processing one-to-many association mappings
[java] 01:52:22,310 INFO Configuration:641 - processing one-to-one association property references
[java] 01:52:22,311 INFO Configuration:666 - processing foreign key constraints
[java] 01:52:22,354 INFO Dialect:86 - Using dialect: net.sf.hibernate.dialect.MySQLDialect
[java] 01:52:22,385 INFO SettingsFactory:70 - Maximim outer join fetch depth: 2
[java] 01:52:22,386 INFO SettingsFactory:74 - Use outer join fetching: true
[java] 01:52:22,395 INFO DriverManagerConnectionProvider:42 - Using Hibernate built-in connection pool (not for production use!)
[java] 01:52:22,396 INFO DriverManagerConnectionProvider:43 - Hibernate connection pool size: 20
[java] 01:52:22,406 INFO DriverManagerConnectionProvider:77 - using driver: org.gjt.mm.mysql.Driver at URL: jdbc:mysql://localhost:9097/hibernate
[java] 01:52:22,408 INFO DriverManagerConnectionProvider:78 - connection properties: {user=root, password=lolo}
[java] 01:52:22,426 INFO TransactionManagerLookupFactory:33 - No TransactionManagerLookup configured (in JTA environment, use of process level read-write cache is not recommended)
[java] 01:52:22,820 INFO SettingsFactory:114 - Use scrollable result sets: true
[java] 01:52:22,824 INFO SettingsFactory:117 - Use JDBC3 getGeneratedKeys(): true
[java] 01:52:22,825 INFO SettingsFactory:120 - Optimize cache for minimal puts: false
[java] 01:52:22,832 INFO SettingsFactory:129 - Query language substitutions: {}
[java] 01:52:22,834 INFO SettingsFactory:140 - cache provider: net.sf.hibernate.cache.EhCacheProvider
[java] 01:52:22,839 INFO Configuration:1121 - instantiating and configuring caches
[java] 01:52:23,036 INFO SessionFactoryImpl:119 - building session factory
[java] 01:52:23,855 INFO SessionFactoryObjectFactory:82 - Not binding factory to JNDI, no JNDI name configured
[java] 01:52:24,470 INFO SessionFactoryImpl:540 - closing
[java] 01:52:24,471 INFO DriverManagerConnectionProvider:143 - cleaning up connection pool: jdbc:mysql://localhost:9097/hibernate

BUILD SUCCESSFUL
Total time: 6 seconds
digital@localhost:~/SourceExamples/SourceExamples/ch05> ant atest
Buildfile: build.xml

prepare:

compile:

atest:
[java] 01:54:42,017 INFO Environment:478 - Hibernate 2.1.7
[java] 01:54:42,033 INFO Environment:512 - loaded properties from resource hibernate.properties: {hibernate.connection.username=root, hibernate.connection.password=lolo, hibernate.cglib.use_reflection_optimizer=true, hibernate.dialect=net.sf.hibernate.dialect.MySQLDialect, hibernate.connection.url=jdbc:mysql://localhost:9097/hibernate, hibernate.connection.driver_class=org.gjt.mm.mysql.Driver}
[java] 01:54:42,043 INFO Environment:538 - using CGLIB reflection optimizer
[java] 01:54:42,053 INFO Environment:567 - using JDK 1.4 java.sql.Timestamp handling
[java] 01:54:42,059 INFO Configuration:350 - Mapping resource: com/oreilly/hh/Track.hbm.xml
[java] 01:54:42,977 INFO Binder:230 - Mapping class: com.oreilly.hh.Track -> TRACK
[java] 01:54:43,121 INFO Binder:572 - Mapping collection: com.oreilly.hh.Track.artists -> TRACK_ARTISTS
[java] 01:54:43,142 INFO Binder:572 - Mapping collection: com.oreilly.hh.Track.comments -> TRACK_COMMENTS
[java] 01:54:43,150 INFO Configuration:350 - Mapping resource: com/oreilly/hh/Artist.hbm.xml
[java] 01:54:43,206 INFO Binder:230 - Mapping class: com.oreilly.hh.Artist -> ARTIST
[java] 01:54:43,208 INFO Binder:572 - Mapping collection: com.oreilly.hh.Artist.tracks -> TRACK_ARTISTS
[java] 01:54:43,228 INFO Configuration:350 - Mapping resource: com/oreilly/hh/Album.hbm.xml
[java] 01:54:43,300 INFO Binder:230 - Mapping class: com.oreilly.hh.Album -> ALBUM
[java] 01:54:43,305 INFO Binder:572 - Mapping collection: com.oreilly.hh.Album.artists -> ALBUM_ARTISTS
[java] 01:54:43,306 INFO Binder:572 - Mapping collection: com.oreilly.hh.Album.comments -> ALBUM_COMMENTS
[java] 01:54:43,310 INFO Binder:572 - Mapping collection: com.oreilly.hh.Album.tracks -> ALBUM_TRACKS
[java] 01:54:43,318 INFO Configuration:632 - processing one-to-many association mappings
[java] 01:54:43,624 INFO Configuration:641 - processing one-to-one association property references
[java] 01:54:43,626 INFO Configuration:666 - processing foreign key constraints
[java] 01:54:43,673 INFO Dialect:86 - Using dialect: net.sf.hibernate.dialect.MySQLDialect
[java] 01:54:43,702 INFO SettingsFactory:70 - Maximim outer join fetch depth: 2
[java] 01:54:43,704 INFO SettingsFactory:74 - Use outer join fetching: true
[java] 01:54:43,712 INFO DriverManagerConnectionProvider:42 - Using Hibernate built-in connection pool (not for production use!)
[java] 01:54:43,720 INFO DriverManagerConnectionProvider:43 - Hibernate connection pool size: 20
[java] 01:54:43,735 INFO DriverManagerConnectionProvider:77 - using driver: org.gjt.mm.mysql.Driver at URL: jdbc:mysql://localhost:9097/hibernate
[java] 01:54:43,737 INFO DriverManagerConnectionProvider:78 - connection properties: {user=root, password=lolo}
[java] 01:54:43,757 INFO TransactionManagerLookupFactory:33 - No TransactionManagerLookup configured (in JTA environment, use of process level read-write cache is not recommended)
[java] 01:54:44,082 INFO SettingsFactory:114 - Use scrollable result sets: true
[java] 01:54:44,083 INFO SettingsFactory:117 - Use JDBC3 getGeneratedKeys(): true
[java] 01:54:44,086 INFO SettingsFactory:120 - Optimize cache for minimal puts: false
[java] 01:54:44,087 INFO SettingsFactory:129 - Query language substitutions: {}
[java] 01:54:44,089 INFO SettingsFactory:140 - cache provider: net.sf.hibernate.cache.EhCacheProvider
[java] 01:54:44,095 INFO Configuration:1121 - instantiating and configuring caches
[java] 01:54:44,141 INFO SessionFactoryImpl:119 - building session factory
[java] 01:54:44,695 INFO SessionFactoryObjectFactory:82 - Not binding factory to JNDI, no JNDI name configured
[java] com.oreilly.hh.Album@bac9b9[id=1,title=Counterfeit e.p.,tracks=[com.oreilly.hh.AlbumTrack@1372656[track=com.oreilly.hh.Track@1b6101e[id=<null>,title=Compulsion]], com.oreilly.hh.AlbumTrack@1dc423f[track=com.oreilly.hh.Track@1815bfb[id=<null>,title=In a Manner of Speaking]], com.oreilly.hh.AlbumTrack@1bdc9d8[track=com.oreilly.hh.Track@10ea9ba[id=<null>,title=Smile in the Crowd]], com.oreilly.hh.AlbumTrack@1a918d5[track=com.oreilly.hh.Track@9d6065[id=<null>,title=Gone]], com.oreilly.hh.AlbumTrack@238a47[track=com.oreilly.hh.Track@14b5f4a[id=<null>,title=Never Turn Your Back on Mother Earth]], com.oreilly.hh.AlbumTrack@15d17d7[track=com.oreilly.hh.Track@c8376b[id=<null>,title=Motherless Child]]]]
[java] 01:54:45,093 INFO SessionFactoryImpl:540 - closing
[java] 01:54:45,095 INFO DriverManagerConnectionProvider:143 - cleaning up connection pool: jdbc:mysql://localhost:9097/hibernate

BUILD SUCCESSFUL
Total time: 6 seconds

 

mysql> select * from ALBUM;
       +----------+------------------+----------+------------+
       | ALBUM_ID | TITLE | numDiscs | added |
       +----------+------------------+----------+------------+
       | 1 | Counterfeit e.p. | 1 | 2005-02-17 |
       +----------+------------------+----------+------------+
       1 row in set (0.01 sec)       
mysql> select * from ALBUM_ARTISTS;
         +----------+-----------+
         | ALBUM_ID | ARTIST_ID |
         +----------+-----------+
         | 1 | 9 |
         +----------+-----------+
         1 row in set (0.00 sec)
mysql> select * from ALBUM_COMMENTS;
         Empty set (0.00 sec)
mysql> select * from ALBUM_TRACKS;
         +----------+----------+------+----------------+-----+
         | ALBUM_ID | TRACK_ID | disc | positionOnDisc | POS |
         +----------+----------+------+----------------+-----+
         | 1 | 8 | 1 | 1 | 0 |
         | 1 | 9 | 1 | 2 | 1 |
         | 1 | 10 | 1 | 3 | 2 |
         | 1 | 11 | 1 | 4 | 3 |
         | 1 | 12 | 1 | 5 | 4 |
         | 1 | 13 | 1 | 6 | 5 |
         +----------+----------+------+----------------+-----+
         6 rows in set (0.00 sec)
mysql> select * from ARTIST;
         +-----------+-----------------+--------------+
         | ARTIST_ID | NAME | actualArtist |
         +-----------+-----------------+--------------+
         | 1 | PPK | NULL |
         | 2 | The Buggles | NULL |
         | 3 | Laurie Anderson | NULL |
         | 4 | William Orbit | NULL |
         | 5 | Ferry Corsten | NULL |
         | 6 | Samuel Barber | NULL |
         | 7 | ATB | NULL |
         | 8 | Pulp Victim | NULL |
         | 9 | Martin L. Gore | NULL |
         +-----------+-----------------+--------------+
         9 rows in set (0.01 sec)
mysql> select * from TRACK;
         +----------+------------------------------------------+---------------------------+----------+------------+--------+
         | TRACK_ID | TITLE | filePath | playTime | added | volume |
         +----------+------------------------------------------+---------------------------+----------+------------+--------+
         | 1 | Russian Trance | vol2/album610/track02.mp3 | 00:03:30 | 2005-02-17          | 0 |
         | 2 | Video Killed the Radio Star | vol2/album611/track12.mp3 | 00:03:49          | 2005-02-17 | 0 |
         | 3 | Gravity's Angel | vol2/album175/track03.mp3 | 00:06:06 | 2005-02-17          | 0 |
         | 4 | Adagio for Strings (Ferry Corsten Remix) | vol2/album972/track01.mp3          | 00:06:35 | 2005-02-17 | 0 |
         | 5 | Adagio for Strings (ATB Remix) | vol2/album972/track02.mp3 | 00:07:39          | 2005-02-17 | 0 |
         | 6 | The World '99 | vol2/singles/pvw99.mp3 | 00:07:05 | 2005-02-17 |          0 |
         | 7 | Test Tone 1 | vol2/singles/test01.mp3 | 00:00:10 | 2005-02-17 |          0 |
         | 8 | Compulsion | vol1/album83/track01.mp3 | 00:05:29 | 2005-02-17 |          0 |
         | 9 | In a Manner of Speaking | vol1/album83/track02.mp3 | 00:04:21 |          2005-02-17 | 0 |
         | 10 | Smile in the Crowd | vol1/album83/track03.mp3 | 00:05:06 | 2005-02-17          | 0 |
         | 11 | Gone | vol1/album83/track04.mp3 | 00:03:32 | 2005-02-17 | 0 |
         | 12 | Never Turn Your Back on Mother Earth | vol1/album83/track05.mp3          | 00:03:07 | 2005-02-17 | 0 |
         | 13 | Motherless Child | vol1/album83/track06.mp3 | 00:03:32 | 2005-02-17          | 0 |
         +----------+------------------------------------------+---------------------------+----------+------------+--------+
         13 rows in set (0.00 sec)
mysql> select * from TRACK_ARTISTS;
         +-----------+----------+
         | ARTIST_ID | TRACK_ID |
         +-----------+----------+
         | 1 | 1 |
         | 2 | 2 |
         | 3 | 3 |
         | 4 | 4 |
         | 5 | 4 |
         | 6 | 4 |
         | 4 | 5 |
         | 6 | 5 |
         | 7 | 5 |
         | 5 | 6 |
         | 8 | 6 |
         | 9 | 8 |
         | 9 | 9 |
         | 9 | 10 |
         | 9 | 11 |
         | 9 | 12 |
         | 9 | 13 |
         +-----------+----------+
         17 rows in set (0.00 sec)
mysql> select * from TRACK_COMMENTS;
         +----------+---------------------------------+
         | TRACK_ID | COMMENT |
         +----------+---------------------------------+
         | 7 | Pink noise to test equalization |
         +----------+---------------------------------+
         1 row in set (0.00 sec)
mysql> 

 

Ahora realizamos algunas búsquedas de los elementos almacenados:

   1:package com.oreilly.hh;
   2:
   3:import net.sf.hibernate.*;
   4:import net.sf.hibernate.cfg.Configuration;
   5:
   6:import java.sql.Time;
   7:import java.util.*;
   8:
   9:/**
  10: * Retrieve data as objects
  11: */
  12:public class QueryTest {
  13:
  14:    /**
  15:     * Retrieve any tracks that fit in the specified amount of time.
  16:     *
  17:     * @param length the maximum playing time for tracks to be returned.
  18:     * @param session the Hibernate session that can retrieve data.
  19:     * @return a list of {@link Track}s meeting the length restriction.
  20:     * @throws HibernateException if there is a problem.
  21:     */
  22:    public static List tracksNoLongerThan(Time length, Session session)
  23:        throws HibernateException
  24:    {
  25:        Query query = session.getNamedQuery(
  26:                          "com.oreilly.hh.tracksNoLongerThan");
  27:        query.setTime("length", length);
  28:        return query.list();
  29:    }   
  30:
  31:    /**
  32:     * Build a parenthetical, comma-separated list of artist names.
  33:     * @param artists the artists whose names are to be displayed.
  34:     * @return formatted list, or an empty string if the set was empty.
  35:     */
  36:    public static String listArtistNames(Set artists) {
  37:        StringBuffer result = new StringBuffer();
  38:        for (Iterator iter = artists.iterator(); iter.hasNext(); ) {
  39:            Artist artist = (Artist)iter.next();
  40:            result.append((result.length() == 0) ? "(" : ", ");
  41:            result.append(artist.getName());
  42:        }
  43:        if (result.length() > 0) {
  44:            result.append(") ");
  45:        }
  46:        return result.toString();
  47:    }
  48:
  49:    /**
  50:     * Look up and print some tracks when invoked from the command line.
  51:     */
  52:    public static void main(String args[]) throws Exception {
  53:        // Create a configuration based on the properties file we've put
  54:        // in the standard place.
  55:        Configuration config = new Configuration();
  56:
  57:        // Tell it about the classes we want mapped, taking advantage of
  58:        // the way we've named their mapping documents.
  59:        config.addClass(Track.class).addClass(Artist.class);
  60:
  61:        // Get the session factory we can use for persistence
  62:        SessionFactory sessionFactory = config.buildSessionFactory();
  63:
  64:        // Ask for a session using the JDBC information we've configured
  65:        Session session = sessionFactory.openSession();
  66:        try {
  67:            // Print the tracks that will fit in seven minutes
  68:            List tracks = tracksNoLongerThan(Time.valueOf("00:07:00"),
  69:                                             session);
  70:            for (ListIterator iter = tracks.listIterator() ;
  71:                 iter.hasNext() ; ) {
  72:                Track aTrack = (Track)iter.next();
  73:                System.out.println("Track: \"" + aTrack.getTitle() + "\" " +
  74:                                   listArtistNames(aTrack.getArtists()) +
  75:                                   aTrack.getPlayTime());
  76:                for (Iterator comIter = aTrack.getComments().iterator() ;
  77:                     comIter.hasNext() ; ) {
  78:                    System.out.println("  Comment: " + comIter.next());
  79:                }
  80:            }
  81:        } finally {
  82:            // No matter what, close the session
  83:            session.close();
  84:        }
  85:
  86:        // Clean up after ourselves
  87:        sessionFactory.close();
  88:    }
  89:}
 

 

Ejecutamos la búsqueda:

digital@localhost:~/SourceExamples/SourceExamples/ch05> ant qtest
Buildfile: build.xml

prepare:

compile:

qtest:
[java] 01:56:41,342 INFO Environment:478 - Hibernate 2.1.7
[java] 01:56:41,356 INFO Environment:512 - loaded properties from resource hibernate.properties: {hibernate.connection.username=root, hibernate.connection.password=lolo, hibernate.cglib.use_reflection_optimizer=true, hibernate.dialect=net.sf.hibernate.dialect.MySQLDialect, hibernate.connection.url=jdbc:mysql://localhost:9097/hibernate, hibernate.connection.driver_class=org.gjt.mm.mysql.Driver}
[java] 01:56:41,363 INFO Environment:538 - using CGLIB reflection optimizer
[java] 01:56:41,369 INFO Environment:567 - using JDK 1.4 java.sql.Timestamp handling
[java] 01:56:41,377 INFO Configuration:350 - Mapping resource: com/oreilly/hh/Track.hbm.xml
[java] 01:56:42,290 INFO Binder:230 - Mapping class: com.oreilly.hh.Track -> TRACK
[java] 01:56:42,440 INFO Binder:572 - Mapping collection: com.oreilly.hh.Track.artists -> TRACK_ARTISTS
[java] 01:56:42,458 INFO Binder:572 - Mapping collection: com.oreilly.hh.Track.comments -> TRACK_COMMENTS
[java] 01:56:42,466 INFO Configuration:350 - Mapping resource: com/oreilly/hh/Artist.hbm.xml
[java] 01:56:42,527 INFO Binder:230 - Mapping class: com.oreilly.hh.Artist -> ARTIST
[java] 01:56:42,528 INFO Binder:572 - Mapping collection: com.oreilly.hh.Artist.tracks -> TRACK_ARTISTS
[java] 01:56:42,546 INFO Configuration:632 - processing one-to-many association mappings
[java] 01:56:42,550 INFO Configuration:641 - processing one-to-one association property references
[java] 01:56:42,551 INFO Configuration:666 - processing foreign key constraints
[java] 01:56:42,596 INFO Dialect:86 - Using dialect: net.sf.hibernate.dialect.MySQLDialect
[java] 01:56:42,627 INFO SettingsFactory:70 - Maximim outer join fetch depth: 2
[java] 01:56:42,629 INFO SettingsFactory:74 - Use outer join fetching: true
[java] 01:56:42,638 INFO DriverManagerConnectionProvider:42 - Using Hibernate built-in connection pool (not for production use!)
[java] 01:56:42,639 INFO DriverManagerConnectionProvider:43 - Hibernate connection pool size: 20
[java] 01:56:42,655 INFO DriverManagerConnectionProvider:77 - using driver: org.gjt.mm.mysql.Driver at URL: jdbc:mysql://localhost:9097/hibernate
[java] 01:56:42,657 INFO DriverManagerConnectionProvider:78 - connection properties: {user=root, password=lolo}
[java] 01:56:42,673 INFO TransactionManagerLookupFactory:33 - No TransactionManagerLookup configured (in JTA environment, use of process level read-write cache is not recommended)
[java] 01:56:43,003 INFO SettingsFactory:114 - Use scrollable result sets: true
[java] 01:56:43,007 INFO SettingsFactory:117 - Use JDBC3 getGeneratedKeys(): true
[java] 01:56:43,008 INFO SettingsFactory:120 - Optimize cache for minimal puts: false
[java] 01:56:43,012 INFO SettingsFactory:129 - Query language substitutions: {}
[java] 01:56:43,015 INFO SettingsFactory:140 - cache provider: net.sf.hibernate.cache.EhCacheProvider
[java] 01:56:43,020 INFO Configuration:1121 - instantiating and configuring caches
[java] 01:56:43,220 INFO SessionFactoryImpl:119 - building session factory
[java] 01:56:43,773 INFO SessionFactoryObjectFactory:82 - Not binding factory to JNDI, no JNDI name configured
[java] Track: "Russian Trance" (PPK) 00:03:30
[java] Track: "Video Killed the Radio Star" (The Buggles) 00:03:49
[java] Track: "Gravity's Angel" (Laurie Anderson) 00:06:06
[java] Track: "Adagio for Strings (Ferry Corsten Remix)" (Samuel Barber, William Orbit, Ferry Corsten) 00:06:35
[java] Track: "Test Tone 1" 00:00:10
[java] Comment: Pink noise to test equalization
[java] Track: "Compulsion" (Martin L. Gore) 00:05:29
[java] Track: "In a Manner of Speaking" (Martin L. Gore) 00:04:21
[java] Track: "Smile in the Crowd" (Martin L. Gore) 00:05:06
[java] Track: "Gone" (Martin L. Gore) 00:03:32
[java] Track: "Never Turn Your Back on Mother Earth" (Martin L. Gore) 00:03:07
[java] Track: "Motherless Child" (Martin L. Gore) 00:03:32

[java] 01:56:44,298 INFO SessionFactoryImpl:540 - closing
[java] 01:56:44,299 INFO DriverManagerConnectionProvider:143 - cleaning up connection pool: jdbc:mysql://localhost:9097/hibernate

BUILD SUCCESSFUL
Total time: 5 seconds

Otras características de Hibernate

Lazy Relations

 29: <set name="artists" table="TRACK_ARTISTS" lazy="true">
 30:     <key column="TRACK_ID"/>        
 31:     <many-to-many class="com.oreilly.hh.Artist" column="ARTIST_ID"/>
 32: </set>

Eliminación y Agregación en Cascada

 

Album.hbm.xml
 34: <list name="tracks" table="ALBUM_TRACKS" cascade="all">        
 35:   <meta attribute="use-in-tostring">true</meta>        
 36:   <key column="ALBUM_ID"/>        
 37:   <index column="POS"/>        
 38:   <composite-element class="com.oreilly.hh.AlbumTrack">        
 39:      <many-to-one name="track" class="com.oreilly.hh.Track" cascade="all">        
 40:         <meta attribute="use-in-tostring">true</meta>        
 41:         <column name="TRACK_ID"/>        
 42:      </many-to-one>        
 43:      <property name="disc" type="integer" not-null="true"/>        
 44:      <property name="positionOnDisc" type="integer" not-null="true"/>        
 45:   </composite-element>        
 46: </list>
AlbumTest.java
  14:    /**
  15:     * Quick and dirty helper method to handle repetitive portion of creating
  16:     * album tracks. A real implementation would have much more flexibility.
  17:     */
  18:    private static void addAlbumTrack(Album album, String title, String file,
  19:                                      Time length, Artist artist, int disc,
  20:                                      int positionOnDisc, Session session)
  21:        throws HibernateException
  22:    {
  23:        Track track = new Track(title, file, length, new Date(), (short)0,
  24:                                new HashSet(), new HashSet());
  25:        track.getArtists().add(artist);
  26:        //        session.save(track);
  27:        album.getTracks().add(new AlbumTrack(disc, positionOnDisc, track));
  28:    }
  29:
 

 

Ejemplo de HQL y SQL

  53:
  54:  <query name="com.oreilly.hh.tracksNoLongerThan">
  55:    <![CDATA[
  56:        select track.id, track.title from com.oreilly.hh.Track as track
  57:        where track.playTime <= :length
  58:        order by track.title desc
  59:      ]]>
  60:  </query>
  61:
  69:
  70:  <sql-query name="com.oreilly.hh.tracksEndingAt">
  71:    <return alias="track" class="com.oreilly.hh.Track"/>
  72:    <![CDATA[
  73:         select {track.*}
  74:        from TRACK as {track}
  75:        where SECOND({track}.PLAYTIME) = :seconds
  76:      ]]>
  77:  </sql-query>
  78:
  79:</hibernate-mapping>
 

 

  30:    
  31:    public static List tracksEndingAt(int seconds, Session session)
  32:        throws HibernateException
  33:    {
  34:        Query query = session.getNamedQuery(
  35:                          "com.oreilly.hh.tracksEndingAt");
  36:        query.setInteger("seconds", seconds);
  37:        return query.list();
  38:    }   
  39: